不少朋友在问,有知有行 App 首页上看到的三个组合(长钱账户、稳钱账户和海外长钱)有什么不同?我该怎么选呢?
其实呢,这三个组合都是服务于同一个目标的,帮助你管理好不同用途、不同期限的钱,只是每个组合适配的投资目标和期限不同。
具体来说,
稳钱账户满足的是 1~3 年的稳健投资需求;
长钱账户和海外长钱是长期投资策略,适合 5 年、7 年以上的闲置资金,可以用来规划长期资金需求,比如养老金、孩子教育等。
怎么选?
👉 问自己两个问题:这笔钱可以投多久?投资预期是什么样的?
怎么投?
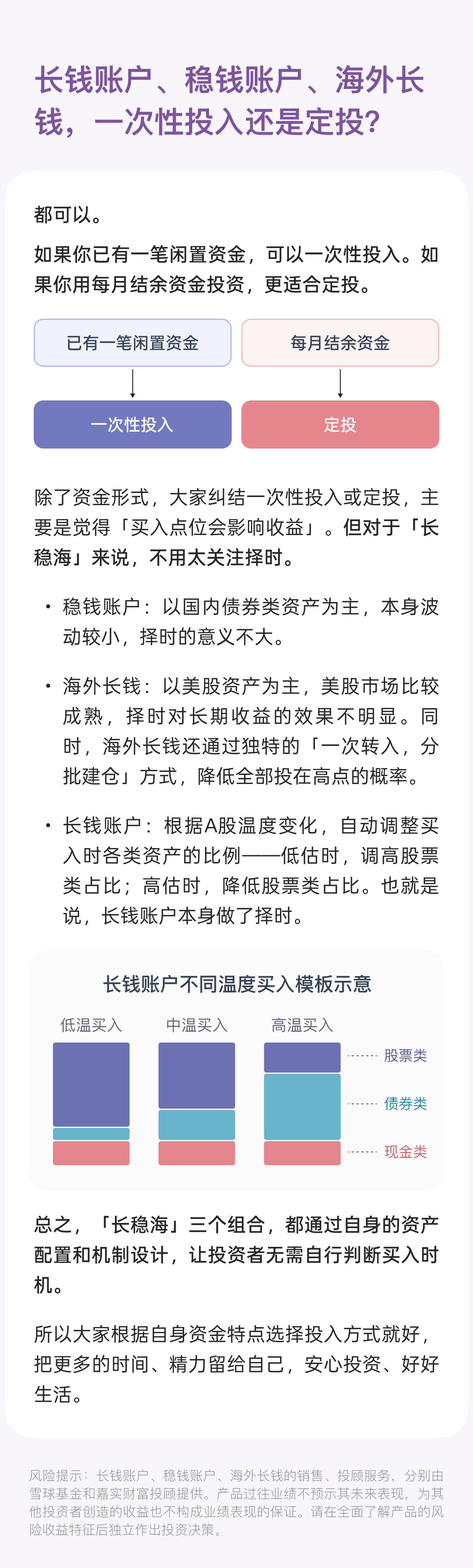
👉 一次性投入或者定投都可以。
长稳海三个组合都已通过自身的资产配置和机制设计,做到了可以随时买入,因此大家根据自己的资金特点选择投入方式就可以。
我们做了两张图,希望可以帮助你做出适合自己的选择。
*长钱账户、稳钱账户、海外长钱的销售、投顾服务,分别由雪球基金和嘉实财富投顾提供。产品的过往业绩不预示其未来表现,为其他投资者创造的收益也不构成业绩表现的保证。请在全面了解产品的风险收益特征后独立作出投资决策。