# 同路人说
2026年3月30日

当我 30+ 的同事突发疾病去世后,我开始整理家庭遗产清单

@同路人Bärchen:事情发生在一个很普通的工作日早晨。

办公室同事随口提了一句,隔壁部门一位女同事因胰腺炎住进了 ICU。

当时除了祝她赶快好起来,也没太当回事。下午再听到消息,人已经走了。

我头一下就懵了,后背发麻,身上有种脱力的感觉。

前两天我们才通了电话,她大概 35 岁,比我大两三岁,怎么人说没就没了。

那一整天我都没法专心工作。

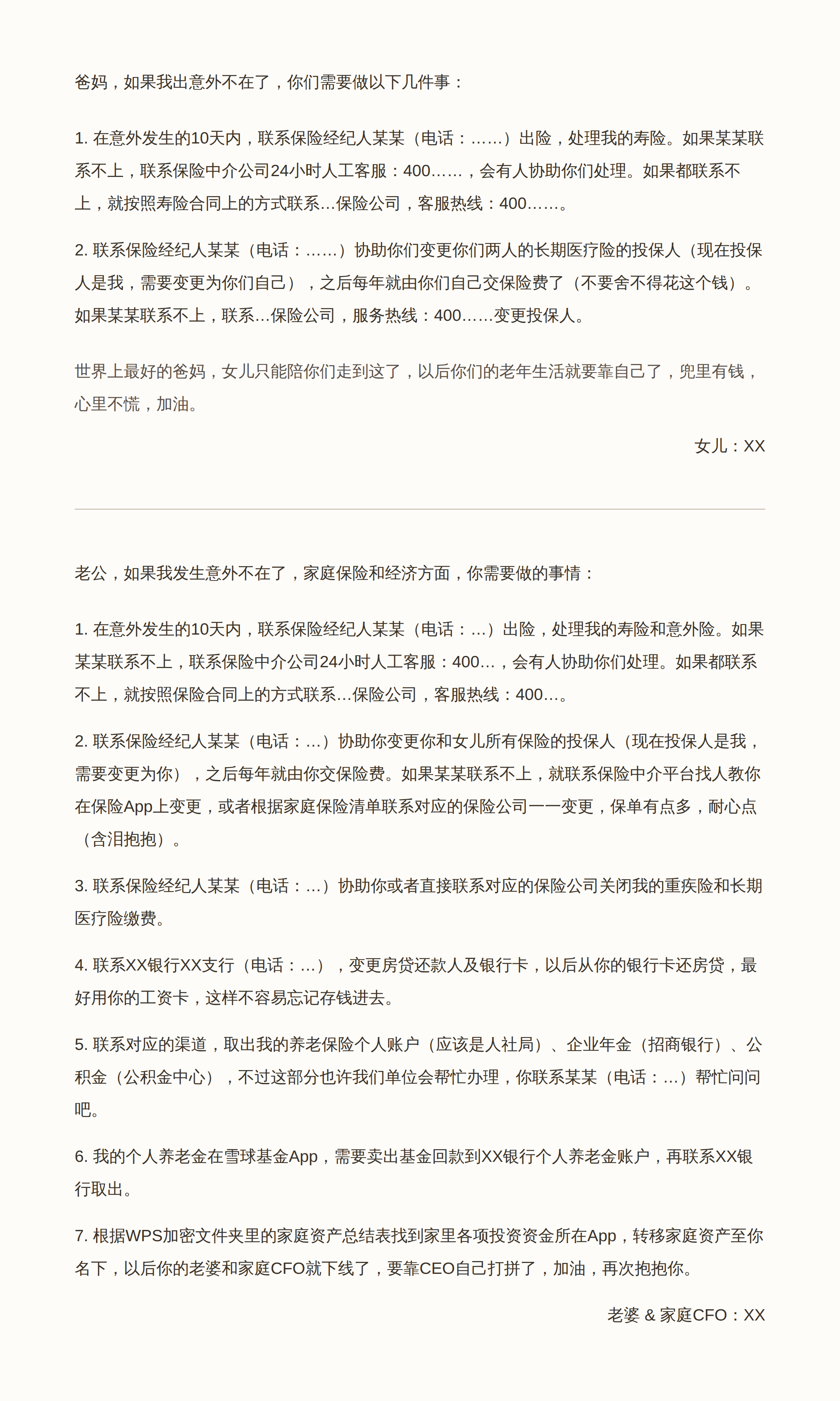
作为家里管钱的人,十几份保单都是我投的,所有投资理财都是我在打理。

如果哪天我也突然不在了,怎么把这些钱的事交代清楚?如果老公和孩子人财两失,我这些年在家庭财务上付出的努力也付诸东流,想想都不能接受。

于是,我开始整理家庭遗产清单。

保险方面,我先是给自己和老公各买了一份定期寿险。考虑到双方父母的经济条件差异,经老公同意,我的定期寿险受益人是我的父母,这部分作为我不在后给父母的养老保障。家庭其他资产都留给老公和孩子。

然后我把一家三口加双方父母共 14 份保单,按 5 个人分别整理了明细。

理财部分,我会定期更新资产数据,记录产品名称和金额,这次新加了所在平台和账号密码。

考虑到更新的便利和安全性,没有打印出来,放在了 WPS 线上加密的云文档中。每一份都附上书面说明,分别给了父母和老公。

我爸妈刚开始有点不理解我为什么突然说这种事。

我跟他们讲了同事这件事,并安慰他们不要多想,只是极小概率的事件,我写这些也是以防万一,文件袋放那儿不用管,大概率用不上。他们也就接受了。

跟父母我只能说「以防万一」,但跟老公可以聊得更深一些。

我跟他说了同事去世带给我的触动。在此之前,我从未如此真切地感受过,意外从来不等我们准备好才来。我只是想把「万一」的影响降到最低。

老公沉默了片刻,说他理解,还把我讲的要点跟我确认了一遍。

回想当时的场景,没有太多感性的表达,两个人都很理性客观地在谈论死亡和后事。但我是真的很接受这样的交流方式,再一次感叹我们俩真的很契合。

比起害怕说失去,提前把「钱」和「爱」安顿好,这就够了。

安排完这一系列「沉重」的事情,我感到一阵轻松。

书面说明写得有点啰嗦,只是想尽量把自己了解的处理步骤写清楚,让那时可能已经手忙脚乱的家人有迹可循。

如果意外不幸来临,感性上的伤痛我已无法控制,我只希望在这不幸中尽量把理性的事安排妥当,做好家庭 CFO 最后的「工作」交接。

本文仅为同路人故事分享,用同路人的故事启发更多同路人,不构成投资建议。

19 条回应
Bärchen🐻
非常高兴能在有知有行分享自己的故事,也谢谢仝仝的帮助。在同事这件事发生前,也有过想整理保险和资产清单的念头,不过一直懒没实施,后来受到这件事的冲击,近距离感受到明天和意外到底哪个先来,我们都不知道。这个懒不能偷,有想法就行动起来吧!
3 11 8
2
Ducky.Lin
爱在字里行间
6 7
树叶蜡
在我公公突然离世后,我也梳理了家里所有保险、理财账号,密码,并且做了财产分配。也像作者一样写了一句对白。
3
1
Jeremy杰瑞米
每次看到这些就想哭,想起父亲离我而去的那个雾蒙蒙的早晨
1
哈特
去年也有个关系不错的同事因为急性白血病离世了,人生无常啊😔
Evan_ql1ibu
哎,每次看到这样交代,心里都是酸酸的,好好热爱生活,加油,每一个人都勇敢的面对自己!
眼里有光的azure
我总说我有死亡焦虑,这是真的,死亡焦虑让我在二十多岁的时候就做了这件事。。。
从心开始_VN0TfE
我也想过,但一直没有去整理,虽然没有太多资产,但确实世事无常,一旦出现意外,会让家人手足无措,确实需要提前做好准备。坦然面对生死、未雨绸缪,才能让我们的生活游刃有余。
1
Alvin
密码放在文档里总感觉不是很安全
1
Thao
我去年也做了相同的整理,不过没有写这页说明,感觉也有必要加一下
carol
很羡慕能跟家人这样理性客观的讨论身后事。我家队友连相关字眼都不让提,哪怕身边有人发生意外了,也是只能很隐晦的说一下,特别是在家里绝对不能说,说了就跟你翻脸。甚至在车上不让说换车,在家不让说换房,古板得很。提起保险更是反感至极,我都是自己默默买保险,我们各自财务独立的。
1
卡尔松
感谢分享!
爱吃炸鸡腿
虽然我对于死亡还没有太多的概念,但是看到这个故事,我学会该如何应对并安排,感谢。
王成三
看了感触颇深
本意
哭了😭
每天进步一小点
有备无患,马上行动!
阿赖耶识
实用!同时希望各位安安稳稳、健健康康,不会用到。
帽帽
我是最近看到张雪峰这事行动起来的!目前买了寿险,把家庭所有的保单列在了一个表里,保单做了电子化存放。其他还正在进行时,感谢分享~让我有了更好的启发!
王大慧🙈
牛啊