# 做好保险保障
2026年4月23日

近期值得关注的保险动态

最近保险这边有几件事值得和大家同步一下,产品调整、核保松动、短期权益都混在一起,各自单独写一篇又有点重。我打算每隔一阵子把这些零散但值得留意的信息攒成一张卡片,大家可以把它当作一份轻量的备忘录,挑跟自己相关的看就好。

🧓 孝心安 6 号做了一次调整

老年意外险「孝心安 6 号」因为近期赔付压力超出预期,从 4 月 17 日起做了一次调整,整体比之前贵一点、严一点。具体变动我们之前写过,放到评论区啦。

1)如果你已经投保过,不用担心。现有保单还是按原来的条款走,这次调整不影响已经生效的保单。

2)如果正在考虑给父母配:缩水是事实,但孝心安系列一路做到第六代,核心优势没有丢,依然值得优先考虑。

它的门槛一直不低,健告偏严、有地区限制、还带除外医院。如果买不下来,可以看看同类型的「孝福康 2 号」:没有健康告知,也没有除外医院,对身体状况复杂或所在地受限的长辈都更友好。保障会弱一点,但核心场景都兜住了,比一直空着缺口强。

父母的保障常常是家里最容易被落下的那块。如果还没给他们配意外险,借着这次调整,顺手梳理一下也不迟。

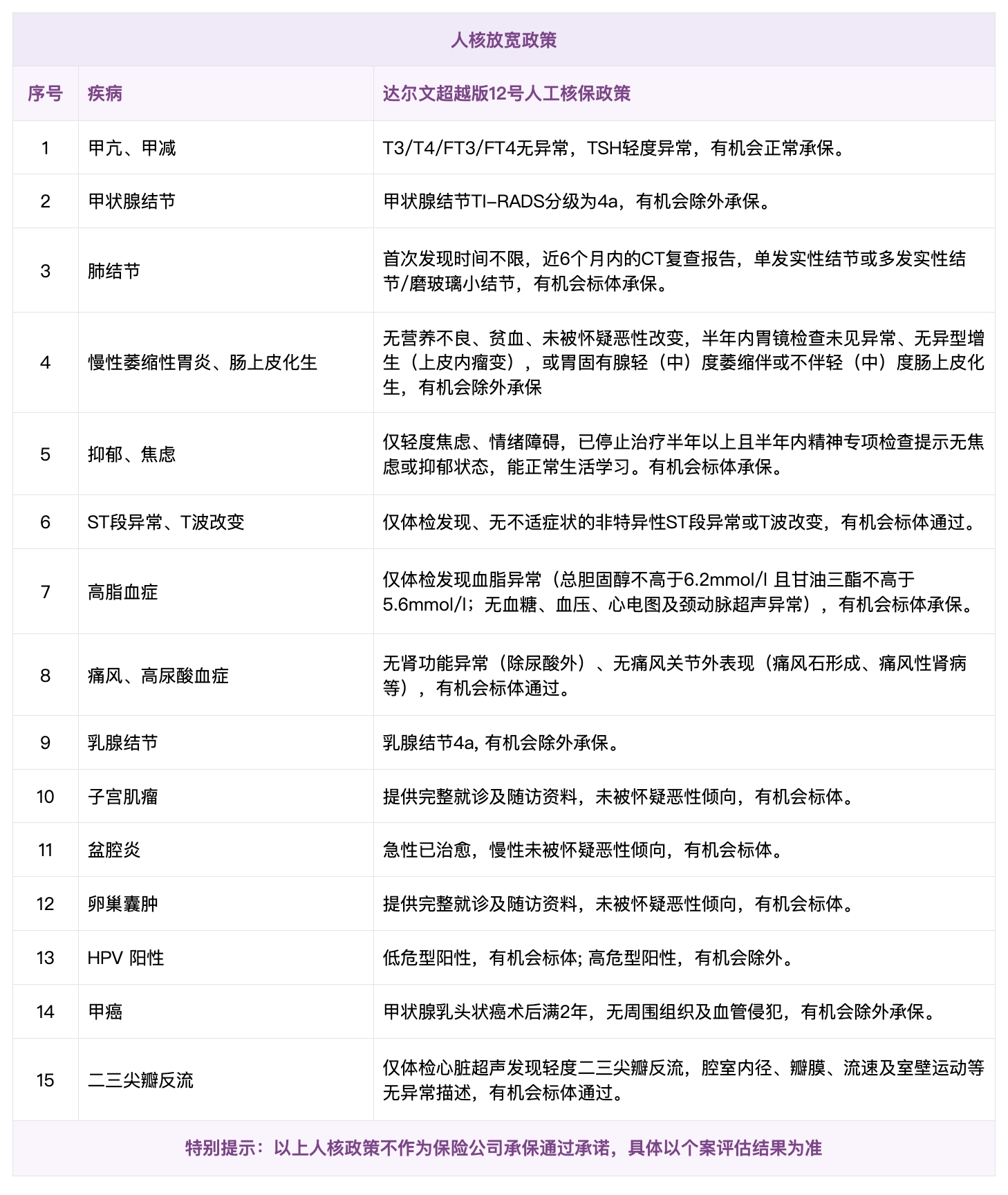
👋 达尔文超越版 12 号又放宽了一次人核

重疾险「达尔文超越版 12 号」这次继续放宽人工核保,一些疾病的人核口径比之前更友好了,具体看下方表格。

如果你体检查出过小结节,或者从事 5–6 类高风险职业,这次可以再试一次,结果不一定和上次一样。

表格里医学术语比较多,非医学背景的朋友看着容易懵。不必自己硬啃,通过产品链接预约顾问,把自己的情况对着问一问更省事、也更安心,一些自己很难注意到的问题,她们会协助把关。

💡 顺便说几个还在进行中的投保权益,有需要的朋友可以看看

1)星相守 2 号 · 创新药品服务( 4 月 1 日起至 4 月 30 日)

这期间投保百万医疗险「星相守 2 号」,就能享受创新药品报销服务,一共覆盖 19 种特定药品。

如果被保人首次确诊了相关重病、符合用药条件,1 年内可以申请,药品配送上门。

年缴保费超过 1000 元,还会多一张 150 元无门槛购药金给投保人,线上药房能分几次用掉。

2)达尔文 12 号系列 · 中医养生服务( 4 月 1 日起至 4 月 30 日)

这期间投保「达尔文 12 号」「达尔文宝贝计划 12 号」「达尔文超越版 12 号」任一款,年缴保费 ≥ 2000 元,保单生效且过完犹豫期后,可以领 1 份中医养生服务(投保人或被保险人其中一位使用),艾灸理疗、肩颈调理、三伏贴都有,覆盖全国 26 省 146 城、1203 家门店,日常调理用得上,1 年内有效。

3)岁岁享的体检服务别忘了用

之前买过税优健康险「中荷岁岁享 3.0」的朋友,赠送的体检服务有效期是 1 年。

春天正适合做体检,要是还没预约,记得安排上,别让它在不知不觉里过期。如果近期有投保税优健康险的需求,在 6 月 30 日之前投保「岁岁享3.0」,符合要求也可继续获得体检套餐,投保后别忘记领取。

想要了解以上权益的更多详细信息,可以预约顾问进行咨询。

点此预约保险顾问