保险专栏
恭喜你完成投保,成功迈出了重要的一步,为家庭保障又添砖加瓦~
接下来,还有两件非常简单的小事,花不了多少时间,却能帮助你更好地发挥保单的保障作用:
整理保单信息:在「保单管理」工具中导入已投保保单,方便日后进行管理;
了解理赔协助服务:万一需要理赔了,找「小马理赔」协助,方便又省心。
下面将详细为大家介绍导入流程,和小马理赔的服务内容。
这一步,可以通过有知有行 App 中的「保单管理」工具来完成。
通过「家庭保险服务」或有知有行相关内容(文章、链接等)投保的保单,如果投保人手机号与有知有行注册手机号一致,可以直接将保单导入「保单管理」中。
导入的保单除了无需手动输入数据之外,后续每年的保费变化、续保时间、缴费年限、保额等数据都会自动更新。已导入的保单还支持部分修改,可以关联/修改被保险人,也可填写你觉得有必要的备注。

体验过的朋友们都反馈过程很丝滑~
如果你在其它渠道投保过保单,也可以手动录入保单信息,方便统一管理。
录入后,别忘了将保单分享给家人。
在有知有行的保单管理工具中,只需点击「分享保单给家人」,就可以一键生成保单的 Excel 表格,方便地分享给家人。同时,工具还贴心地提供了「隐藏缴费信息」的选项,既能分享保单的核心内容,又避免暴露具体费用信息,兼顾了隐私和实用性。

保险配置不是一蹴而就的,随着人生阶段、家庭责任、收入水平以及负债情况的变化,保险配置也需要动态调整。每年或者每 2~3 年需要定期做保单检视,具体的方法可以参考 👉 买了不等于完事,一起给保单做个「年检」
万一出险了,需要理赔,很多人并不知道该怎么办。
比较推荐的做法是,在面临可能出险的情况下,千万不要犹豫,第一时间联系保险顾问,获取专业帮助,确保理赔流程顺利进行。
针对「理赔流程繁琐、理赔太慢不及时、理赔争议无人帮」等痛点,我们的保险合作方推出了协助理赔服务。你可以关注「小马理赔」公众号,或拨打全国服务电话400-678-8169,在需要时与他们联系,获得及时有效的帮助。
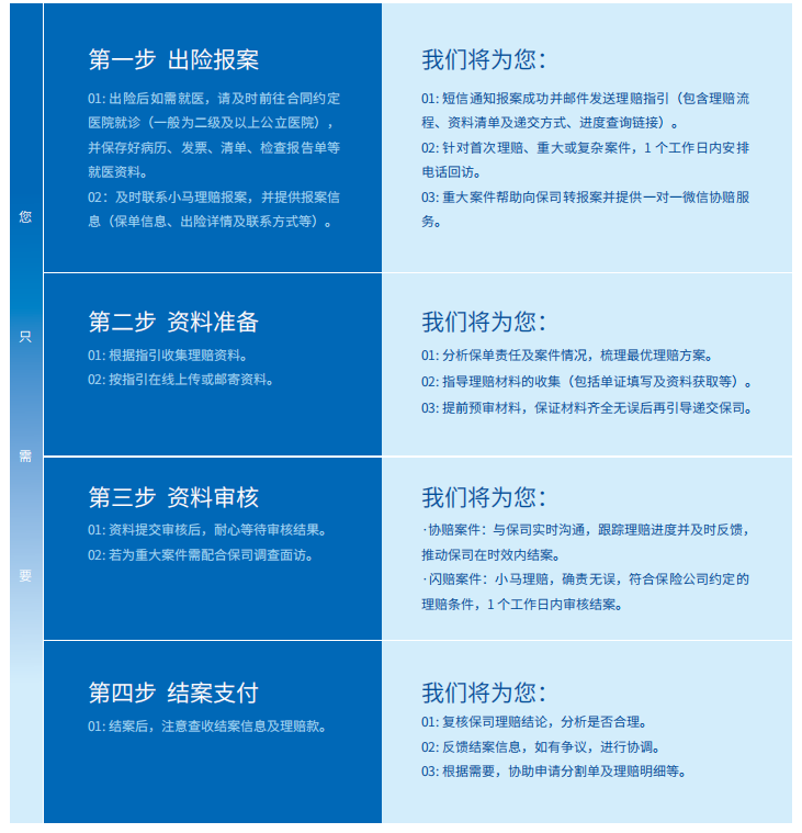
「小马理赔」专门帮助解决大家在理赔过程中常遇到的难题:

操作起来也很简单:

而且,这项服务是完全免费的!如果你的保单首期保费达到5万元及以上,不仅自己的理赔可以得到协助,家人的保单也可以通过小马理赔服务获得支持。
通过这两步简单操作,不仅能让你的保单管理更高效,理赔时也能得到更及时的帮助,让你的保障更全面、更有保障。
别忘记哟~
法律声明 本文所载内容皆以交流分享为目的,仅供参考。本文所涉保险对比/试算/报价比价等内容均来自保险机构自营平台齐欣云服,有知有行力求本文内容的准确可靠,但对相关信息的准确性、可靠性、时效性及完整性不作任何明示或暗示的保证。有知有行提示您,保险配置方案请您结合自身情况独立判断,或预约专属保险顾问进行咨询。
如需转载或引用本文所述内容的任何文字、图片、音频或视频,请注明出处。转载前请与有知有行取得联系并经同意,转载时须注明来源及作者。
慧择买的,也可以用小马理赔吗?
想把其他地方买的保险录入到这里,发现非常的不好用啊,难道是我的打开方式不对嘛😂
不是不是慧择买的保险可以用小马理赔吗
跑去完善了一下新版功能的信息