保险专栏
春节将至,很多朋友都在筹划回家的行程。除了陪伴,其实还可以为父母做一件实在事——帮他们配置一份保险。
春节是难得能和父母面对面沟通的时机。之前为父母买保险时的那些顾虑——远程问不清楚过往就医情况、父母不知道怎么配合验证——这些问题,都可以趁此机会一一解决。
为了让大家更直观地了解配置思路,先放一张总结图,后面我们再展开分析。

父母的保障中,最基础、最重要的是医保。它覆盖常见的住院和门急诊费用,费用低、报销范围广,是保障的基石。如果父母还没有医保,要先把医保配上,在此基础上,再考虑商业保险。
在不同人生阶段,该配置什么保险?中,我们提到,不论成人、孩子还是长辈,风险都主要来自疾病和意外。
作为漂在外地的子女,我们最怕的,是深夜接到从老家打来的电话——害怕听到父母磕了碰了,生大病了。这份担忧,正是这两种风险的具象化。
针对这两个风险,长辈的保险建议优先配置:医疗险 + 意外险。
医疗险用来报销大病的高额医疗费用。让父母有病治得起、没有后顾之忧,是每个家庭最需要的保障。
意外险的保障责任包括意外身故、意外伤残和意外医疗。父母年纪大了,磕磕碰碰在所难免。有一份使用门槛低的意外险,父母磕碰了不会因为心疼花钱而拖着不去医院,做子女的也多了一份安心。
那重疾险呢?
重疾险确实很重要,它是给付型的,只要确诊合同约定的重大疾病,就能一次性拿到保险金,可以用来请护工、支付康复费用,也能稍稍减轻在外子女无法陪伴的愧疚。
但对中老年人来说,因为健康状况限制,可能难以通过健康告知。而且,随着年龄增长,保费显著提高,性价比相对较低。因此,通常不建议长辈配置重疾险。
为长辈选择医疗险时,保障的稳定性尤为重要,优先考虑那些保证续保的产品,续保时间越长越好。万一日后身体情况出现变化,至少在保证续保期间,保障还能一直在。
但现实是,在选择医疗险时,健康告知的要求通常比较严格。有时并不是人们在挑选产品,而是产品在筛选投保人。
所以挑选医疗险时,得根据父母的身体情况来选择。
如果父母身体较好,过往的就医、检查记录也比较少,选择的范围就会更广,可以优先考虑普通百万医疗险。
百万医疗险主要覆盖二级及以上公立医院普通部的医疗费用,包括住院医疗费用、特殊门诊医疗费用,以及住院前后一定期限内的门诊急诊费用。报销额度非常高,通常达百万元以上,且不限社保用药。像癌症、心脑血管疾病等大病的高额医疗费用,都可以通过它解决。
虽然百万医疗险通常有一万元的免赔额,有一定的使用门槛,但也正因如此,保费更为亲民。对于老年人来说,每年一两千元左右的价格,还是比较容易接受的。
产品方面,推荐星相守2号,这是一款保证续保20年的百万医疗险,基础保障扎实,提供住院期间外购药械保障,不限制药品清单。支持家庭投保,免赔额可共享。
如果长辈年龄比较大,身体条件不符合普通医疗险的健康告知,健康保险还有别的选择吗?
有。
现在市面上有很多不需要健康告知的医疗险,甚至癌症、心脑血管疾病患者也可以投保。这类产品,为那些因健康异常无法投保百万医疗险的朋友,打开了一扇保障的大门。
这类产品会列出明确的「重大既往症」,对于这些特定疾病及并发症导致的医疗费用不予赔付,其他疾病仍按合同约定正常报销。简单理解就是,明确列出的既往症及相关并发症导致的医疗费用不赔,但其他疾病仍按约定赔付。
举个例子:
张叔叔过去得过甲状腺癌,投保后是所有的癌症都不赔付吗?
不是。甲状腺癌属于「肿瘤类」重大既往症,因此不赔甲状腺癌的复发、转移、持续或相关并发症,但投保后明确是新发的癌症是可以理赔的。
再比如,小丽阿姨投保的时候有肺结节,后续肺结节产生的住院医疗费用,能不能赔?
可以。肺结节通常不属于重大既往症,故后续相关的住院医疗费用是可以理赔的。
虽然免健康告知医疗险在使用门槛和保障责任上,相比普通百万医疗险会有一些不足,但对于身体有异常的朋友,当普通医疗险买不了时,仍然可以有一份不错的保障。
产品方面,如果想选一款责任扎实、性价比均衡的稳妥之选,那么市场认知度较高、保障全面的「众民保2025」是一个不容易出错的选择。
如果希望以合理预算,一次性覆盖多位家庭成员,那么在家庭单定价上更有优势的「长相安3号合家版」是个不错的选择。需要注意的是,在投保人、被保险人的搭配上,这款产品有比较多限制,可以先了解一下规则看是否匹配。
如果因为家庭病史,或者癌症花销大,尤其在意癌症方面的保障,也可以考虑防癌险。
防癌医疗险可以理解为医疗险的子集,报销癌症带来的医疗费用。考虑到癌症的发病率非常高,且医疗费用高昂,买一份防癌医疗险,确实能安心不少。
比如平安终身防癌医疗险,健康告知宽松,0免赔,保证终身续保。指定医院报销100%,非指定公立二级及以上医院报销90%。
如果预算有限,或者只是想先兜个底,还可以考虑惠民保。
惠民保是各地政府推出的普惠型补充医疗保险,无健康告知,保费便宜,可用医保个人账户余额投保。缺点是免赔额高,报销比例低,续保稳定性不算好。
各地惠民保条款不同,可以在微信中以「城市名+惠民保」为关键词搜索,了解当地惠民保的相关信息。
意外险保障责任简单,保费便宜,挑选起来也很简单。
在避雷一些返还型意外险,和一些保障责任不全的产品(只保全残不保伤残,或者没有意外医疗责任)的基础上,可以着重参考以下两个因素:
部分意外险的投保也是有门槛的,主要体现在健康告知、地区风控限制及除外医院三个方面。在产品详情页中下拉页面,在页面底部和「投保须知」中,可以找到这些信息。

投保前要特别留意父母有没有健康告知问询的健康问题,日常生活的地区是不是有很多除外医院。如果有,这样的产品就不适合。
长辈的自我保护能力弱,容易发生磕碰摔伤等意外,主要用意外险报销医疗费,意外医疗责任格外重要。不同产品的主要差异也集中在此。
比较常见的有以下三点:
赔付范围:分为社保范围内报销和不限社保两种
免赔额:常见的免赔额为0、100元和300元
赔付比例:常见的赔付比例为100%和90%
挑选的时候,当然是赔付范围不限社保、没有免赔额、100%赔付的最好。意外险通常性价比很高,即使是意外医疗责任很好的产品,保费也很便宜。
产品方面,推荐孝心安6号。
孝心安6号的意外医疗保障不限社保、0免赔,非常实用。意外身故、意外伤残的保额在同类产品中也是比较高的。特别是针对高龄人群常见的意外骨折、叫救护车等场景,孝心安6号也提供了额外保障。保障好,性价比也高。
但它也有一个显而易见的缺点——难买。
为了确保产品的可持续性,孝心安6号设置了较高的投保门槛,包括健康告知、地区风控限制,以及除外医院。
因此,投保前需要特别留意。如果父母有以下情况,可能无法投保该产品:
高血压三级、冠心病、曾做过搭桥手术等不符合健康告知的情况
所在地区有较多除外医院
或者在投保过程中遇到无法投保的提示
此时,可以考虑其他更为宽松的产品。例如孝福康,虽然保障责任略有差距,但有一份保障,总是更安心。
说了这么多,具体该怎么配置呢?保费大概是个什么水平呢?
父母的险种配置本身就比较简单,意外险的价格很低,调整空间不大。主要的差异在于医疗险,其中,普通百万医疗险、免健康告知医疗险和防癌险的选择不在于价格,而是主要根据父母的健康状况来决定。如果预算有限,可以选择惠民保,降低保费开支。
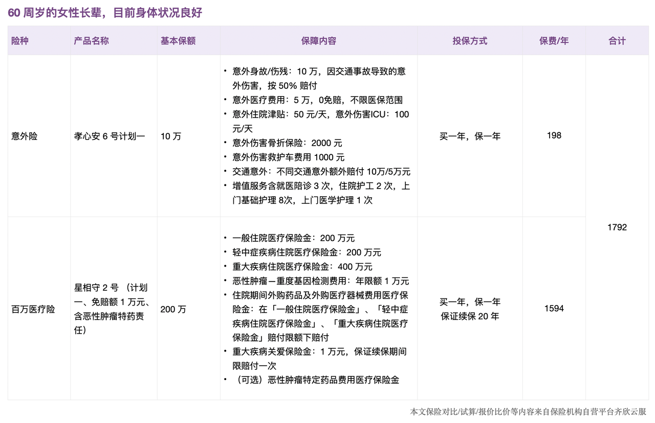
以60岁女性长辈为例,我们展示了完备保障(身体健康、有健康异常)和兜底保障,一共三个方案供大家参考。
情况一:父母身体健康
如果父母身体健康,过往就医、检查记录少,可以配置普通百万医疗险。这类产品保障更全面、续保更稳定,性价比也最高。

这个方案的年度总保费约 1792 元,就能获得完善的医疗和意外保障。
情况二:有健康异常
如果父母有一些健康异常,买不了普通百万医疗险,可以选择免健康告知医疗险。虽然免赔额更高,但能为大病提供保障,总比没有强。

这个方案的年度总保费约 1296 元,与身体健康的方案相比,保费差距不大,主要区别在于医疗险的保障细节。
如果预算紧张,也不是没有办法。最基础的配置是惠民保。
惠民保的优势是价格便宜、无健康告知、可用医保个人账户余额支付。缺点是免赔额高、报销比例低、续保稳定性不如商业保险。但作为兜底保障,至少在面对大病时,能减轻一部分经济压力。
以北京普惠健康保为例,方案如下:

这个方案的年度总保费仅393 元,适合预算非常有限的家庭。
如何选择适合自己的方案?
如果父母身体健康,预算允许,优先选择方案一(情况一),保障最全面;
如果父母有健康问题,选择方案一(情况二),虽然免赔额高一些,但保障范围广;
如果预算紧张,或者只是想先有个基础保障,可以选择方案二,之后预算宽裕了再升级;
给父母配置保险,不只是为了解决「钱够不够」的问题,更是一份子女的心意和担当。
保险之外,还有很多同样重要的事,比如日常的关心、督促父母体检、督促饮食运动等。无论是保险还是这些事情,本质上都是为了防患于未然,让父母更健康、更多一份保障。
最后需要提醒的是,投保时,一定要认真对待健康告知,避免后续出现理赔纠纷。如果你有更多个性化需求,或者对填写健康告知有疑问,也建议预约顾问,听听他们的专业建议。
春节假期期间,只有少量顾问老师值班,非值班时回复可能会不太及时,还望大家理解。如果计划在春节期间完成投保,可以提前 🙋预约顾问,在假期前了解投保流程及注意事项,确保假期自己能顺利操作。
最后,临近年关,也衷心祝愿大家和家人,身体健康,平安顺遂❤️。
产品链接:
医疗险:
普通百万医疗险:复星联合星相守2号长期医疗险(20年保证续保)(个人版)
免健康告知医疗险:众民保·百万医疗险2025(个人版)
防癌医疗险:平安互联网终身防癌医疗保险(费率可调)
意外险:
注意门槛:孝心安6号中老年人意外险
投保门槛低:孝福康老年人意外险
法律声明 本文所载内容皆以交流分享为目的,仅供参考。本文所涉保险对比/试算/报价比价等内容均来自保险机构自营平台齐欣云服,有知有行力求本文内容的准确可靠,但对相关信息的准确性、可靠性、时效性及完整性不作任何明示或暗示的保证。有知有行提示您,保险配置方案请您结合自身情况独立判断,或预约专属保险顾问进行咨询。
如需转载或引用本文所述内容的任何文字、图片、音频或视频,请注明出处。转载前请与有知有行取得联系并经同意,转载时须注明来源及作者。
父母有医疗社保的情况下,是否优先考虑配意外险。如果还有必要配医疗险,那推荐配哪种类型的?
主要是底层群众连最基础的农村社保和医保都不舍得
意外险里职业分类都是一到三,农民属于几类,有合适意外险吗?再是父母体检没啥问题还为啥要买医疗险哪?
替我朋友问问,关于公务员教师这种,似乎退休后医保报销比例挺高的,是否还需要额外购买百万医疗呢
是否可以再加一个类护理险?
保险预约交流,区域只能选省会吗?