详细了解两种账户观察视角

  • 2022年7月8日
  • 10880
  • 14

如你所见,在有知有行的记账页面,我们提供了两种账户观察视角,方便投资者更好地理解投资,衡量自己的投资收益。

今天这篇文章带大家详细了解这两大观察视角,帮助你更好地开始记账。

视角一:个人投资者视角

对于大多数用户来说,投资者视角是我们使用的视角,我们自己打理资产、控制资金的进出、选择投资的品种。因此资金进出带来的损益当然是我们需要关注的,所以在个人投资者视角下,我们选择用资金加权的方式,目的是考虑每一笔资金进出的影响。

它的算法如下:

资金加权收益率 = 累计收益 / 调整后的总资产

其中:
(1)调整后的总资产 = 期初总资产 + 合计(单笔现金流的时间权重 * 单笔现金流金额)
(2)单笔现金流的时间权重 = 该笔现金流在统计区间的存在天数 / 期间总天数

资金加权收益率其实和累计收益率有些像,都是用累计收益除以「经过某种处理后的总资产」,区别就在于分母上的这个总资产如何处理。

累计收益率用的是简单直接的最大持仓成本,而我们选择的「资金加权收益率」采用的是 Modified Dietz 方式,这种方式同时考虑了资金转入转出在时间和规模上的影响,更为精确。

视角二:基金经理视角

对于少部分高阶用户,他们可能出于某种原因(比如帮他人管钱)想排除转入转出的影响,以一个基金经理的视角,考察自己对进出不受控的资金的管理能力。这时就可以选择「基金经理视角」。

基金经理视角下的收益率有点像我们常看到的「基金净值」,有知有行采用的「时间加权收益率」正是净值的一种变形。

它的算法如下:

时间加权收益率 = (1 + 段1收益率) (1 + 段2收益率) …* (1 + 段n收益率) – 1

时间加权收益率的宗旨是把整个时间段分成一个个小的时间段(有知有行的时间维度是「日」),假设每个时间段内资金流入流出为 0 ,然后再把各个时段收益率相乘得到总的投资收益率。

这种计算方式目的是去掉资金转入转出对收益率的影响。一般来说,对资金的转入转出无法控制的人需要用这种方式来衡量自己的赚钱能力,最典型的就是基金经理。

这两种视角该如何选择呢?

这两种视角最大的区别在于——是否考虑每笔资金进出对投资收益的影响

简单来说,如果你是个人投资者,请选择「个人投资者视角」;如果你帮别人管钱,请选择「基金经理视角」。

长期衡量投资者收益的指标:年化收益率

前面介绍的两种视角下的收益率算法可以让我们了解自己赚了多少钱,赚钱的效率如何,但还是缺少一个标准化的、能拿出来进行比较的、用来评估我们综合投资能力的指标,而这个指标就是年化收益率

年化收益率」是一个理论上的收益率,即假设投资者能保持这样的收益能力 1 年得到的收益率。时间越长越能体现投资者的真实水平。如果投资时间很短,那么市场行情等运气成分比较大,会影响真实判断。这也是为什么有行记账要超过半年,才会展示「年化收益率」。

年化收益率」的算法也不止一种,最简单的方式是直接将区间收益率按复利进行年化处理,得到相应收益率的年化值。而业界对于资金加权的收益率,还经常采用 XIRR 的算法来计算。

经过认真评估后,有知有行针对两种观察视角,分别选择了不同的年化收益率算法,期望提供给用户更真实匹配的数据。

「个人投资者视角」下的年化收益率采用的是 XIRR 算法。基金经理视角下的年化收益率则是对时间加权收益率进行了年化处理

「基金经理视角」下的年化收益率之所以没有选择 XIRR 算法,是因为 XIRR 本身也是一种考虑了每笔资金进出的资金加权算法,对想从基金经理视角观察的朋友们来说并不太适合。

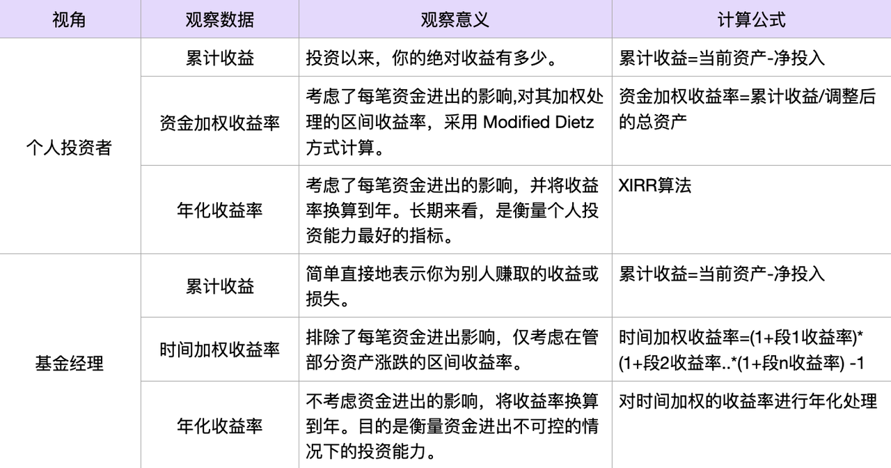
三大指标构成了整个投资账户的观察体系

当你记录一段时间后,你可以在有行记账里看到三个数据指标,这三个指标将从不同的维度衡量你的投资水平。

累计收益是一个最基础、最直接的指标,可以简单直接地计算出投资以来投资者的绝对收益有多少。

资金加权收益率和时间加权收益率,则是从效率角度来看你的区间收益率。

年化收益率则是给了我们一个横向对比、长期对比的可能性,帮助投资者更真实地衡量自己的长期投资水平。

最后,附上一个表格,帮助大家理解。祝各位投资顺利。

想法

发布想法
  • RoverTang

    不得不说:只有这篇,真正解决了我的困惑。 投资收益率的三种计算方法: 简单算法:(卖出+分红+现值)/买入-1*100% 准确算法:XIRR(Excel中的一个函数) 基金收益率算法:基金净值法(出金入金不影响收益率) 个人重算了这一年(2022.10~2023.09)的收益率: 仅股票: 简单算法:9.4% XIRR:14.82% 股票+ETF: 简单算法:8.61% XIRR:13.8% 基金净值法暂时还不会,等以后补上。 https://mp.weixin.qq.com/s/5vEL2lIgi8H7KAXwyXByXw

    2023年11月4日
    9
  • 叻叻牛

    如果我是从2016年初起记账到2022年末。现在我想统计2017年末到2022年末的资金加权收益率,应该如何计算啊

    2023年1月10日
    2
  • 同路人_oScpW5

    怎么没有时间加权的选项了

    2022年10月7日
    1
  • 雨田爸

    请问,资产更新频率对收益率有无/啥影响?另外,如果要计算累计收益率的话,好像还缺一个最大投入成本数据。

    2023年7月19日
    0
  • AllenC

    资金加权收益率能不能来个具体数学公式

    2024年9月5日
    0
  • 每调买机

    我在用modified dietz进行某个长周期策略回撤的时候,发现会出现XIRR为正,但资金加权收益率为负的错误结果。细究原因是,策略出现大额度赎回,直至整体现金流为负数时(即赎回多于投入),加权现金流会变成负数… 不知道有知有行是怎么解决这个问题的?

    2025年12月7日
    0
  • 豆Katie

    每个月工资流入是怎么记账考虑的。 如果只是在月初进行资产记账,而过程中没有记录“流入/流出”,是否会影响收益率的计算结果?

    2022年11月10日
    0
  • 同声相应

    什么叫排除每笔资金进出影响,凭啥可以排除?

    2025年11月27日
    0
  • 同声相应

    表格最后两行看不懂

    2025年11月27日
    0
  • Stephanie🌻🌻

    xirr算法有按照区间收益率按复利进行年化处理吗

    2024年10月13日
    0
划线
取消划线
分享
复制