保险专栏
一到年初,各家保险公司便会陆续发布上一年度的理赔年报。
我们的合作伙伴,也和我们一起梳理了 2025 年的理赔数据。
过去,我们多从「如何投保」的角度理解保险,而这次,我们不妨换个视角,结合实际的理赔案例,从「如何用上保险」的角度出发,看看保险在日常生活中究竟是如何发挥作用的。
在正式开始之前,有两点需要说明:
第一,本文中的理赔数据主要来源于通过「有知有行家庭保险服务」投保,并通过「小马理赔」渠道报案,且已在 2025 年结案的案例。因此,样本量较小。文中也会引用一些行业数据作为参考,若数据来源于保险公司年报,会进行标注。(小马理赔是我们合作方旗下专门的协赔团队,通过「有知有行家庭保险服务」投保的保单,您可以免费享受他们的专业服务)
第二,在数据整理和分析过程中,所有内容都仅涉及宏观统计与总结,不会涉及任何投保人个人身份或隐私信息。
接下来,我们希望通过这些数据,回答三个大家普遍关心的问题:
先看整体数据。
2025 年共完成 61 件理赔,理赔金额总计 17.3 万元,涉及的案件包括:
①重疾理赔 1 件,一年期免健告重疾、甲癌,获赔 9 万;
②住院医疗险 3 件,2 万,均为免健告医疗理赔;
③门急诊 6 件,总金额 1799 元,均为暖宝保系列;
④综合意外保险 50 件,总金额 6 万,小神童、小蜜蜂系列为主;
⑤国内旅意险 1 件,金额 385 元;
我们一直强调保险的重要性,却并不希望它们真的被用上。因此,看到这组理赔数据时,我反而松了一口气——这意味着,绝大多数朋友,都度过了相对健康、平安的一年。
那么,真正用上保险的,都是哪些情况呢?
如果仅从案件数量来看,理赔的绝大多数都来自综合意外险,共有 50 件。
这些案件涉及不同年龄段的人群,包括孩子、成年人和老年人,事故场景也非常生活化:猫抓狗咬、摔倒磕碰、运动损伤……许多并不算是「重大事故」,但一旦发生,仍然需要就医、拍片或处理伤口。
生活中的意外,往往潜藏在这些不起眼的小事里。因此,无论处在人生的哪个阶段,配置一份意外险都是至关重要的。
而从赔付金额来看,真正占据大头的,是重疾险。
全年虽然只有 1 件重疾理赔,但单案赔付为 9 万元,占总赔付额的一半以上。这一点与行业整体情况非常一致。我们查阅了多家同时披露理赔类型与金额占比的保险公司数据,尽管不同公司受产品布局影响较大,但总体趋势相同:重疾出险件数虽少,但赔付金额占比却很大。

(分别截图自中邮、泰康、百年人寿 2025 年度理赔服务报告)
此次出险的用户投保的是一年期重疾险。我们平时接触的多为长期产品,但很多人因健康原因短期内无法投保长期险。这个案例再次提醒我们:风险的本质在于它的不可预见性。若有条件,长期保障无疑是更稳妥的选择;但如果因特殊原因暂时无法投保长期险,用短期产品暂时堵住风险缺口也非常重要。
另一个常被忽视的问题是保额。

(截图自《泰康人寿 2025 年度理赔服务报告》)
重疾带来的支出不仅包括治疗费用,还包括收入中断、康复费用、长期调养等额外开支。然而,根据泰康人寿理赔年报,超过 80% 的重疾理赔金额不足 10 万元,35 岁以上人群的件均理赔金额也不足 8 万元。在真正的重疾面前,这点理赔金往往杯水车薪。这也在提醒我们,保险不是买了就行,还需要定期检视,看当前保额是否足以支撑现有生活。
综合来看,我们的数据呈现出一个非常典型的结构:
数量最多的,是高频低损的「小意外」;
金额最高的,是低频高损的「大风险」。
正如我们在《「大病没有,小病不断」,我的医疗险该怎么选?》中提到的冰山比喻——日常的小磕小碰就像是露出水面的部分;而重大疾病、严重意外,则是藏在水下的巨大主体,虽然不常出现,但一旦发生,却可能对家庭财务造成巨大的冲击。
保险的意义,不仅在于改善就医体验、缓解心理压力,它最核心、最不可替代的价值,是在极端风险来临时,托住我们的生活。
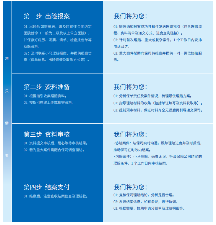
很多人在购买保险时都会有这样的顾虑:投保时一切顺利,但理赔时会不会特别麻烦?
这个问题或许可以从「一次理赔要等多久」中找到答案——通常,理赔越快,流程越顺畅。耗时越长,可能意味着遇到了一些波折。

我们专门看了从大家联系小马理赔报案到最终结案的时间:1 天内就完成理赔的有 15 件,1-3 天结案的案件最多,共有 16 件。算下来,超过一半的案件都能在 3 天内搞定。至于 30-60 天才能结案的案件有 8 件,超过 60 天的最少,仅 3 件,整体时效还是比较理想的。
不过,不同案件的时效差异,其实和两个因素密切相关:一是材料准备是否充分,二是保险公司审核的速度。比如,意外险通常是意外受伤后的门诊治疗,需要的材料很简单,保险公司审核也快,所以整体时效最短;医疗险稍微慢一点;至于重疾险,因为涉及到确诊情况和既往病史的核查,流程相对复杂,因此理赔时效会长一些,大家在投保、出险时都要有所预期。
在一些超长时间结案的案件中,我们注意到有一个案例跨越了两年,2023 年报案,2025 年才结案。一开始我们还担心是不是遇到什么纠纷,后来问了协赔老师才知道,原来是用户一直在进行骨折治疗,期间没有提交完整材料,等治疗结束后再补全资料,理赔很快就通过了,并不是流程上出了问题。
想让理赔更顺畅、更省心,其实有个关键技巧非常简单:材料一定要准备齐全。以常见的门诊费用报销为例,核心材料就是病历、费用清单和发票。要是在医院时跟医生提一句「我有商业保险,需要打印病历」,缴费后记得收好发票,后续提交时基本不会出问题;最怕的就是事后发现少了材料,再回医院补开,不仅麻烦自己,还浪费时间。
但我们也理解,对于大多数非从业者来说,很难记住不同险种理赔需要哪些材料。我们的建议是,如果可能需要用到保险,第一时间联系「小马理赔」。他们处理各种理赔案例,知道哪些材料是关键、哪些细节需要特别注意,就像有个懂行的朋友在旁边帮你把关,能少走很多弯路,也不用一直忐忑「下一步该怎么办」。

(截图自《小马理赔服务手册及故事集》)
从各大保险公司的理赔年报也能看出,理赔流程一直在简化——不管是「闪赔」「快赔」服务,还是小额医疗险的线上自动结案,技术正在不断推进,理赔变得越来越轻松、越来越快。
总体来说,理赔并没有我们想象中的复杂,投保时了解清楚,出险时选择对的服务、准备好材料,理赔过程通常都能顺利进行。
相比于理赔成功的案例,很多朋友或许更关心,未顺利赔付的案件究竟发生了什么?
我们专门请合作方整理了未顺利结案的数据:
在2025年,通过「有知有行家庭保险服务」投保,并通过「小马理赔」渠道报案的案例中,共有 15 个案件未能成功理赔。其中,用户主动取消的有 11 件,多个用户在主动整理材料后重新报案,后续仍成功理赔,拒赔案件为 4 件。
我们详细分析了拒赔及取消后未重复提交的案件,未顺利结案的原因主要包括:
保障责任不符:例如,合同约定在二级以上公立医院就诊,但出险时去的是私立医院;或用意外险报案治疗疾病等。
属于免责范围:如既往症治疗、牙齿美容等。
未达到免赔额:医疗险通常设有年免赔额,小额费用可能尚未达到起付线。
第三方已赔付:如交通事故中对方全责,已获得对方全额赔付。
可以看出,拒赔的原因多是由于对条款的理解偏差,而非保险公司「这也不赔,那也不赔」。
此外,虽然去年理赔案例中未出现,但投保时未如实健康告知也是常见的拒赔情形,可能为后续理赔埋下隐患。
这些情况提醒我们,保险可以帮助应对不确定事件带来的财务冲击,但它也有一定的边界,并非无所不保。因此,投保前务必充分了解清楚保障范围与除外责任。这些条款通常散布在合同的保险责任、责任免除、投保须知等部分,尽管不易阅读,却非常关键。保险合同是一份严肃的法律文件,只有真正读懂它,保障才能在关键时刻发挥作用。
为了让这些内容更容易理解,我们在有知有行 App 的「知行此刻」中设计了许多贴近生活的情境题,帮助大家将条款放进真实场景中去理解。利用碎片时间浏览,慢慢就会发现,许多「坑」其实是可以提前避开的。
回顾这份 2025 年的理赔数据,数字背后是一个个具体的生活片段:有突如其来的小意外,也有沉重但被妥善托住的大病风险;有材料齐全、三天内到账的顺利理赔,也有因误解条款而未能获赔的遗憾。
我们整理这些数据,并非为了展示或唤起焦虑,而是希望提供一份理性的参照。保险的世界充满了复杂的产品与术语,但理赔数据如同一次次真实的「压力测试」,能够让我们去除营销话术的滤镜,清楚地看到保障如何在现实中落地。
2025 年已经过去,无论顺利理赔还是留下遗憾,都是我们理解风险、完善保障的宝贵一课。新的一年,不妨借此机会:检查一下自家的保单,保额是否还够用?责任是否都清楚?家人的保障是否都有覆盖?如果自己拿不准,可以 🙋预约顾问,听听他们的专业建议。
风险无法完全消除,但我们可以选择如何面对它。 愿我们都能通过科学的规划,收获更从容、更安稳的生活。
最后,一旦可能需要理赔,别忘了第一时间联系「小马理赔」。你可以在「家庭保险服务 - 我的 - 理赔服务」中找到报案入口,也可以拨打全国服务电话 400-678-8169,获得及时有效的帮助,避免不必要的麻烦和延误。
法律声明 本文所载内容皆以交流分享为目的,仅供参考。本文所涉保险对比/试算/报价比价等内容均来自保险机构自营平台齐欣云服,有知有行力求本文内容的准确可靠,但对相关信息的准确性、可靠性、时效性及完整性不作任何明示或暗示的保证。有知有行提示您,保险配置方案请您结合自身情况独立判断,或预约专属保险顾问进行咨询。
如需转载或引用本文所述内容的任何文字、图片、音频或视频,请注明出处。转载前请与有知有行取得联系并经同意,转载时须注明来源及作者。
不难,本以为会很难。 我去年给宝宝买了个意外险,今年调皮摔倒下巴缝针了,报着试一试的想法跟小助理问了理赔方式,然后线上提交了理赔申请,资料补充完3个工作日左右就到账了。
我家娃25年年底意外险,赔付很快
请问不是在有知有行买的保险,可以用小马理赔吗?
这个栏目史你们自己写的,还是第三方供稿
重疾险要理赔多久的?
样本量这么小的话,看来有知有行的保险中介业务规模还不够大?比如相比深蓝保
感谢公布这些信息(我还没配置健康险的原因之一就是担心理赔困难😷