精选文章
本指引手册预计阅读时间 30 分钟,点击目录可快速跳转至对应章节。
我们制作了一个方便定位和阅读的在线版本,你可以用电脑浏览器打开以下链接阅读,同时在手机上用有知有行 App 进行盘点。
祝你在新的一年,家庭资产稳步向前。
有知有行
我们为你带来了一份年终财务盘点指引手册。
在忙碌的生活中,我们的金钱决策常常被各类消费和投资决策所困,容易忽视更重要的事情。年终财务盘点,不仅是对过去一年的总结,也是一次让我们从繁忙的日常中抽身出来,回顾和反思的机会,帮助我们理清自己的财务状况,为未来做好规划。
它关乎钱,更关乎我们如何与钱相处。
金钱在潜移默化中影响我们的情绪与决策,它能带来安全感,也可能带来焦虑。
我们希望通过盘点,更清晰地了解自己的财务状况。通过审视自己的资产、负债、收入和支出,我们可以从全局来看待自己的财富,意识到自己拥有的比想象中更多(或更少),发现潜在的财务漏洞,找到节省的空间,开源节流,持续积累。从而告别匮乏和焦虑,找到掌控感。
盘点也是一个重新审视金钱如何服务于我们生活目标的过程。
金钱不仅是为了享受当下的生活,它还帮助我们支持养老、子女教育、实现财务自由等长远规划。通过盘点,我们可以检查自己的资金是否在平衡当前生活和实现未来目标之间找到了合适的位置,确保它流向那些对我们最有意义的地方。
每一项盘点,都是对生活目标的一次对齐。它帮助我们更清晰地理解自己,梳理与金钱的关系,思考什么是足够,让我们在新的一年里,走得更稳健、更有效。
在接下来的内容中,我们将为你介绍年终盘点的四个重要部分:
盘点家庭资产负债
规划年度现金流和个人税务
检查四笔钱配置
检视心理账户
我们将逐一说明每个项目是什么,有什么帮助,如何进行盘点,如何利用有知有行 App 来高效地完成这些盘点。手册分享的所有案例信息,均已取得本人同意。
如果你已经养成定期盘点的习惯,我们希望为你提供更好的工具和新的视角。如果你还没有开始盘点,欢迎和我们一起踏上这段行程,逐步接近理想的财务状况。
通过这次盘点,我们希望帮助你建立一个清晰、灵活、平衡、安全和自由的财务状况,让金钱服务于生活。

家庭资产桑基图示例
我们从一张表开始——家庭资产负债表。
资产负债表展示当下我们具体拥有多少资产、多少负债,是一张家庭财务现状的快照。
很多时候,财务焦虑并不是遇到了确定的困难,而是一些模糊的不安。比如看到经济新闻,会下意识担心工作是否稳妥;想到未来的大额支出心里没底,不知道准备得够不够;为市场的短期波动心慌,但其实相关资产的占比不高。问题往往不是钱真的不够,而是不清楚现状,不知道风险到底藏在哪里。
当我们开始盘点,模糊的印象会变成清晰的数字,焦虑也随之变得具体。负债通常也不如想象中可怕,它是可以被看见、被规划、一步步来应对的。
盘点资产负债,是清晰理解自己财务健康状况的起点。
接下来我们看看,如何开始盘点。
首先,需要搞清楚我们具体有多少钱,也就是资产。
资产,是家庭在当下时间点所拥有的,能换成真金白银的财富。通常分为三类:
流动资金:银行存款、货币基金等能随时动用的钱。
投资理财:股票、基金、理财产品等。
固定资产:自住房产、车辆、商铺等。
负债,是家庭未来需要偿还的钱。
比如:车贷、消费分期或信用贷、房贷等。
把这些项目一项项列出来,尽量做到「全面」,我们就得到了自己的资产负债表。资产减去负债,就是实实在在的净资产。

图 1.1 梳理资产负债表
很多朋友在这个过程中,会有一种「翻箱倒柜」的感觉——去各个平台 App 查账户,翻旧记录,去回忆那些被遗忘的角落,也常常会有一个意外的收获:原来自己还留着这样一笔钱。
这种「更有钱了」的感觉,很真实,值得一试。
从有知有行 App 的「有行」进入「家庭资产记账」,可以用更直观的方式,完成这一步盘点。
1.3.1 录入资产,得到一张图
录入不同类别的家庭资产(还可以选择添加家庭成员),在生成的桑基图上,我们可以一目了然看出家庭资产负债情况。

图 1.2 家庭资产桑基图示例
这张图完成了一件重要的事:看清家庭资产的全局结构。
传统表格可以精确列出每一项资产负债数字,但并不直观。桑基图通过图形和线条,清晰地展示了各资产和负债之间的关系。这样一来,我们能直接看到哪些部分占得更多,哪些需要关注,整个财务状况也变得更容易理解,做决策时会更有信心。
很多朋友在生成桑基图后会好奇,我的家庭资产负债健康吗,应该怎么调整?
其实,家庭财务是否健康没有统一的标准。人生阶段、资产负债的类型、风险承受能力、风险偏好、现金流不同,财务健康度的衡量标准也不同。
当我们第一眼看到桑基图时,内心第一个想去改变的念头,可能就是很好的行动方向。
1.3.2 持续更新,看见变化趋势
随着家庭资产的持续、规律更新,我们还可以得到一张资产变化趋势图。

图 1.3 家庭资产趋势图
对照不同时间的资产变化,我们能了解自己家庭这段时间资产增长了多少,负债还掉了多少。持续追踪动态的家庭财务状况。
一个想做健康管理的人,平时可能只有在身体不舒服时,才意识到问题的存在。当用上动态血糖仪后,每一餐、每一次熬夜、每一次运动,都会清晰地反映在曲线上。当变化被看见,对生活细节的感受也会随之变得敏感,很多固有的习惯,也是在这样的过程中开始发生改变。
资产与负债的定期更新,就像血糖监控一样,为我们提供了一个觉察的机会。
当家庭的资产负债被完整看见,调整的方向往往会自己浮现。随着持续更新、不断跟踪变化,下一步该往哪里走,也会越来越清楚。
清晰可视的这一张桑基图,也就成为了之后所有行动的起点。
我们来看两张桑基图,下面第一张来自一位二线城市的年轻同路人。

图 1.4 家庭资产桑基图示例 1
开始盘点资产前,他最大的焦虑,是固定要还的两套房贷,每月的扣款日都倍感压力。
录入资产后,情况变得清晰了起来:确实,房产占比最大,显示为最粗的流带,家庭资产高度集中在固定资产上。这个模糊感知到的风险,现在被明确看见了。
但同时,负债也不只是一个抽象的数字,而是和「净资产」并列呈现在图上。可以看到的是,负债率并不高,净资产整体可观,这让他对房贷压力有了更准确的判断。
再看流动资金,无论金额还是占比,都足以覆盖日常支出,还留有一定的缓冲空间;投资部分的分布也比较分散,没有明显的失衡。
之前的那些笼统的紧绷和不安,得到了很大的缓解。
盘点资产负债,有人从一团模糊的担忧里,发现问题没有想象中那么大,于是情绪慢慢松下来,开始知道该从哪里一点点优化;也有人是在长期选择和努力之后,通过盘点确认,自己已经站在一个相对安心的位置上。

图 1.5 家庭资产桑基图示例 2
我们再看另一张图,来自有知有行伙伴,技术组的振民。
振民在一线城市工作生活,和家人一直有比较明确的共识:先不负债买房,把安全感放在第一位;投资上重视分散配置;两人分别管理各自的账户,一方偏稳健,一方相对进取,不同的风险偏好刚好形成互补。
这些选择并不是一蹴而就的,而是在长期沟通和实践中逐步形成的。
因此,当盘点完成,这张家庭资产桑基图呈现出来的就是一种他们预期中的状态:没有负债,现金流充足,投资类别清晰而分散。
这种可以安心入睡的财务状态,振民和家人都很满意。
家庭资产盘点完成后,我们对自己的财务状况建立了整体的清晰认知,下一章,我们看看收入和支出应该如何盘点,来了解每一笔钱的去向和用途。
打开有知有行 App,从「有行」进入「家庭资产记账」,完成全部资产和负债的录入;
生成清晰可视的一张桑基图,看到所有的资产和负债,感受接下来的行动点;
持续更新数据,跟踪变化趋势,明确后续调整方向。

现金流桑基图示例
家庭资产负债表帮我们看清了当下的财务状况,而真正推动资产负债表变化的,是每天都在发生的收入和支出,也就是——现金流表。
现金流表记录了家庭这一年里所有「钱的故事」。我们可以通过盘点来详细了解:这一年赚了多少钱,收入是不是稳定;花了多少钱,是不是花在了必要的地方;存了多少钱,是不是满意,有没有可优化的地方。
盘点现金流不是单纯的算账,而是把这一年的生活轨迹重新整理一遍,看清金钱流动的方向,有助于我们思考什么是理想的生活,我们希望金钱如何来服务自己的生活,也为下一年的预算规划做好准备。
开始盘点现金流,没有那么正式或困难。我们可以把整理支出想象成一个名叫「找找我的钱都去了哪里」的侦探游戏,过程中,会有很多有趣的发现。
1)整理收入和支出
收入和支出,表面上看是家庭资产进项和出项,但需要盘点的关注点不同。
收入更多盘的是结构:收入的类型有哪些,收入结构是否单一,稳定性如何。
首先,我们来整理收入。把这一年所有的收入来源列出来:固定工资、项目酬劳、奖金、副业等等。这部分相对不难,重点是要完整地看见自己的收入结构。
结构可以让我们看见自己是如何支撑生活的:依靠的是一份稳定的全职工作,还是项目的回款,或是平时月光、靠年终奖才可以存下钱来。这些结构在平稳时并不起眼,但在遇到变化时,会决定我们是否需要更谨慎一些,提前留些缓冲。
支出盘的是类别和流向。类别指的是固定支出有哪些,弹性支出有哪些,哪些是非必要的支出,而流向指的是,我们花的钱流到了哪里,是否是我们真正在意的方向。

图 2.1 收入支出表
其次开始整理支出,有两种情况:一些朋友是有记账习惯的,也有朋友没有记过。如果你平时记账,可以从现有记录里直接看到每一类支出的数字;如果你平时没有记账过,可以从银行流水、信用卡账单、支付软件的年度账单里先整理出一个框架,再自己补上一些遗漏的支出。这里并不要求绝对精准,而是需要看见主要方向:钱大致流向哪些地方、哪一类占比最大、哪些看似不多但累积起来很惊人。
收入、支出的结构和流向都清楚后,我们会得到一个储蓄率数字:
储蓄率 = (年收入- 年支出)/ 年收入
储蓄率代表了我们的存钱能力,是我们自己可以完全掌控的数字。相比之下,提升投资收益会更困难。把储蓄率从 10% 提到 15%,通常只需要调整几类支出;但想让投资收益从 10% 提到 15%,不仅难度高、波动大,还很难稳定复制。提高储蓄率,是值得努力的方向。
在储蓄率相对稳定之后,更值得关注的,是我们是否把钱花在了满意的地方。
2)预算规划和回顾
基于收入和支出盘点,我们就可以来制定新一年的预算了。
我们的花销一般分为两部分,一部分是刚性花销,比如买菜吃饭、水费电费、房贷、房租、保费、孩子上学的钱等等,调整空间不大,每年的变化也不大,在做规划的时候,可以直接沿用之前的数据。另一部分是弹性支出,比如旅行、买零食买衣服、人情往来、运动健身等等,这些支出的调整空间比较大,也是可以重点规划的方向。
如果发现自己总是存不下钱,可以看看哪些地方超支严重,下次再花钱的时候,内心自然会亮起一个提示,帮助自己管住手,钱就省下来了。
即使没有存钱的困扰,规划也很重要,可以帮我们把钱花得符合心意,让钱流向真正重要的方向。
有知有行 App 的「现金流计算器」,是专门盘点家庭收入和支出,规划预算的工具。
1)预估全年收支,计算年度结余
第一步,根据过往的收支情况,预估新年的收入和支出情况。录入完成后,会自动计算年度结余和储蓄率。
填写后,你会得到一张这样的桑基图,一目了然地看到年度现金流情况。

图 2.2 现金流桑基图示例
一开始估不准没有关系,工具支持随时调整优化。每次调整后,会对年度开支与结余有更准确地预估,长期来看,也能让收支、结余更贴近我们的生活。
支出类型上,我们分成了三类,分别是稳定支出、弹性支出和其他支出,方便将所有开支归类,据此规划,缩减没有必要的花销,给值得花钱的地方分配更多预算。
2)根据年度预算,持续跟踪完成进度
收入和支出预估好后,结余数字和储蓄率也清晰了,我们在 App 上还可以进行年度支出预算的追踪。
接下来在新的一年中,我们可以更新支出记录,每月对支出预算进行跟踪。

图 2.3 现金流计算器支出预算追踪
值得一提的是,每月预算的本质不是机械去规划当月花多少,而是将年度计划支出这样的长期开销均匀分摊到每个月。我们日常中有不少开支是按年发生的,比如保费、学费、旅游支出等。所以当有一些月份超支,不用太担心,关注年度目标的整体进度和结余即可。
当我们坚持跟踪,还会发现,当进度有超前或偏离时,可以更直观地看到变化来自哪里:如果是生活阶段的自然波动,比如出差变多、家庭需求变化、年度支出集中出现等等,可以让预算顺着生活微调一下,把真实的需求接住;如果偏差来自一些不经意的小习惯,如冲动花销变多、订阅忘记取消,也能顺势做做调整,把日常拉回原本的节奏。
预算的意义不是让计划完美,而是陪我们在一年里不断理解生活、理解自己。当偏差出现时,我们既可以调整预算,也可以调整生活,回到一个更贴合当下需求的状态。
最终在新的一年里,过得更稳妥,也更自在。
这里用有知有行伙伴小主的故事,来帮大家更清楚地了解全过程。
小主是团队中的知名 J 人,她原本以为自己的花销很简单,对支出早已「心中有数」,在第一次盘点完现金流之后,惊讶发现跟原本想的有很大出入:
很喜欢旅行,但实际花销并不高;
运动支出远超自己的预期;
人情花销很高,但情绪体验偏负面
看清过去,就有了优化的方向。小主对 40% 的储蓄率相对满意,接下来重新分配现金流,制定下一年的预算:
将旅行预算翻倍,世界那么大,想去多看看;
保证体验的前提下,把运动支出控制在合理范围;
大幅砍掉人情支出预算

图 2.4 现金流计算器年度支出预算示例
在实际跟踪执行的过程中,小主又有了新的发现,之前偶尔会有休假羞耻,但每月追踪的时候会被提醒。到年中,她发现旅行部分才花了不到四分之一,看了眼预算,感觉被轻轻推了一把,于是下半年开始努力工作之余,给自己多放假,去了不少向往已久的目的地。
预算变成了动力,这一年新增了很多美好的回忆,很值得。
在本章的后半部分,我们会介绍一种更直接的节流方案——个人税务规划。
盘点收入和支出,不记账的朋友可以从年度账单中整理框架;
从「有行」进入有知有行「现金流计算器」,完成收入和支出录入;
得到一张现金流桑基图,一目了然看到年度收入支出、储蓄率等情况;
定期更新支出记录,每月对支出预算进行跟踪。
理清收入支出会为开源节流指出更明确的方向,而年底的税务规划是一种确定性的节流手段。
大部分节税项目,都要求我们在当年完成确认、缴费或投保,才能享受当年的扣除,否则会错过抵扣机会。
年底的税务规划投入低、回报却很高:花几分钟,把该减的税减掉,该留的钱留下。
这是最值得我们立刻行动的一项盘点。
在扣除项目中,有一些是固定的、个人难以调整的,比如起征点和三险一金,公司在发工资时会统一代扣代缴,不需要额外操作。
但也有一些项目,需要我们自己主动申报或缴费,比如专项附加扣除、税优健康险、个人养老金、以及公益捐赠等。灵活就业人士自己缴纳的社保,也需要主动添加到专项扣除中。如果不去操作,系统不会自动识别,也就意味着,我们本来可以享受的扣除,可能白白浪费了。

图 2.5 专项附加扣除项目一览(来自个人所得税 App)
换句话说,我们真正能影响的部分,主要集中在自己填报的专项附加扣除,以及自己决定是否缴纳的税优健康险、个人养老金等项目上。其中专项附加扣除适合每一个人,而个人养老金和税优健康险,更适合高收入的朋友关注。
这些,正是年底税务规划的重点,也是普通人最有「节税空间」的地方。
我们一项一项来看,这三件事要怎么办:
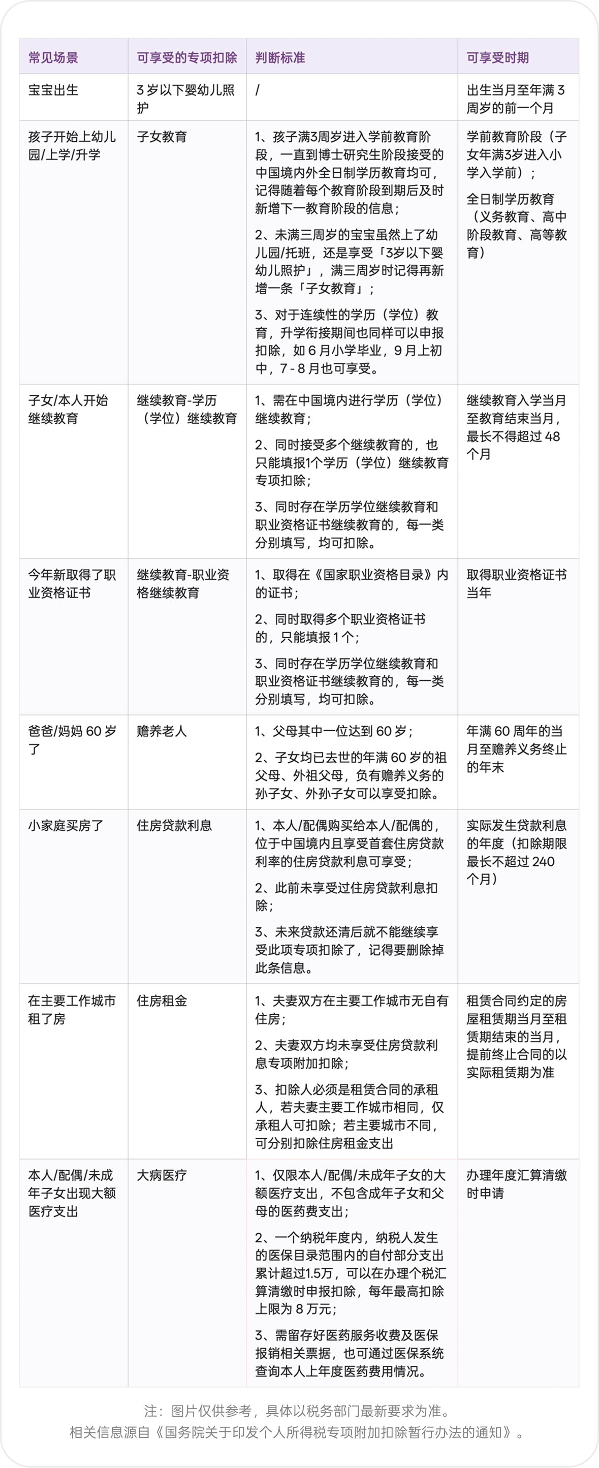
1)专项附加扣除信息确认(所有人需要关注)
专项附加扣除与我们生活息息相关,涉及赡养老人、房贷房租、子女教育、大病医疗等方面。如果生活发生变化,对应的扣除信息也需要及时更新。
很多人会忘记这件事,所以每年 12 月,税务系统会提醒我们手动确认扣除信息,确保填报的扣除项与当前的生活状态一致,这样明年每个月缴税时才能准确享受优惠,避免多交税。
我们整理了常见的扣除信息变更场景,可以对照参考:

图 2.6 专项附加扣除常见变更场景
如果信息没有变化,只需在个税 App 上一键确认即可。
如果有变动(比如新增房贷、孩子上学等),可以根据实际情况修改或新增扣除项目。
2)个人养老金开户和存入(中高收入者值得关注)
个人养老金,属于我国养老体系的第三支柱,是我们自己为未来养老存的一笔钱。

图 2.7 养老金组成示意图
个人养老金的税收优惠,对于收入越高,基准税率越高的朋友,越实惠。存入账户后,还能通过购买相关金融产品获取投资收益。资金专款专用,除非特殊情况,直到退休前不能提前支取。
另外,只要把钱存入个人养老金账户,就能抵税,不一定非要购买产品。但由于这笔钱是长期资金,放活期并不划算。长期来看,股票类资产的收益潜力更大。如果我们能接受波动,可以考虑基金;如果我们或家人风险偏好较低,想追求确定性,或希望这笔钱作为养老资产的「压舱石」,那选择保险类产品可能更合适。
关于是否开设个人养老金账户,之前小酒馆里也有过讨论: 个人养老金账户有必要开吗?太有了
有知有行黑板报专栏盘点了 2025 年个人养老金产品,涵盖了基金、保险等多种推荐,感兴趣的朋友可以参考: 个人养老金账户产品,2025 大盘点
3)税优健康险了解和选择(中高收入者值得关注)
税优健康险,是政府与保险公司联合推出的带有政策福利的商业健康险。不仅能提供健康风险保障,还能享受个税抵扣优惠。
每年缴纳的保费中,最多 2400 元 可以在计算个税前扣除。
下表列出了一些目前较受关注的税优产品清单,可以看看自己是否已经投保。如果已持有税优保单,只需要在明年个税汇算时填写抵扣信息即可,无需重复投保。

图 2.8 税优健康险产品清单
如果还没有购买,且个税税率超过 20%,可以认真考虑这类产品。
税优健康险更像是一种「顺手做的理财优化」。它不会立刻让你多赚多少钱,但能稳稳省下一笔合理的税款,而且操作简单,节税和理财到期的时刻,都有一些幸福感。
如果想进一步了解税优健康险与推荐产品,可以查看:年底税务规划,这笔小钱别错过
年底的个税规划,是每个人都能从中受益的机会。通过合理确认专项附加扣除、开设个人养老金账户、投保税优健康险,我们不仅能减少当下的税负,还能为未来积累保障。
把握好这些细节,几分钟的操作就能为我们省下不少钱,也为未来打下更稳固的基础。而在一年之中,现在就是最好的时机,因为12 月完成,明年 3 月就能申请退税了,行动起来,让我们的每一分钱都能得到更好的利用。
接下来我们一起探索,如何用四笔钱的框架,在保障当前生活和实现长期目标之间找到合适的平衡。
在「个人所得税」 App 上,完成专项附加扣除确认,所有人都需要关注;
中高收入的朋友,了解判断是否需要个人养老金,并完成存入(不一定需要买入产品);
检视税优健康险是否已经投保,如果没有,中高收入的朋友可判断是否需要。
以上三项行动,都需要在 2025 年 12 月 31 日之前完成。

家庭资产在四笔钱体系下的流向示意图
完成家庭资产负债和收入支出盘点后,我们的财务现状不再模糊,钱流动的方向也开始清晰。接下来要回答的,是下一个问题:这些钱,该怎么进一步分配,才能更好地支撑我们的生活?
这正是「四笔钱」要做的事情。它让我们的家庭资产可以在一个安全、稳定的前提下增值,让家庭里的钱分工更明确,帮助我们保持生活的稳定性和财务的可控性,提供更多自由选择的空间。
四笔钱是一个规划和管理个人财务的框架,一种更安心的资产配置方式。它把我们家庭资产中用来投资的钱,分成四笔:活钱管理、保险保障、稳健理财和长期投资。
当不同用途、不同期限、不同风险承受能力的钱,被清楚地分开管理:生活和市场就有了明显的分界。
该稳住生活的钱,不用去承担不必要的风险;可以长期增值的钱,也不会再被短期波动干扰。

图 3.1 四笔钱与不同用途资金结合示例
活钱管理让我们有足够的流动资金来应对日常支出和应急需求,让生活始终有一条安全的底线。可以避免我们因为失业、意外等风险陷入困境,从容面对生活中的变化。
保险保障可以应对生活中的不确定性。无论是健康问题、意外事故,还是其他突发的家庭变故,保险可以让我们在面对这些小概率事件时依然保持生活的稳定和财务的安全。
稳健理财帮我们打理中短期内有具体用途的钱,比如 1-3 年内准备买车、换房和旅游等花销。目标是在相对较低的波动下,争取获得比活钱稍高的稳健收益,让资产得到保值,资金到期可用。另外,如果你的风险偏好不高,相比权益投资,稳健理财可能是更适合你的投资方式。
长期投资服务我们更远期的人生目标,一般适用于 5 年以上的钱,比如退休养老、子女教育等等。这笔钱目标是实现复利增值,需要稳定持续的投入,要承担过程中的波动,要持有足够长的时间。还有一个前提是,做好规划,不要因为各种非计划因素,被提前打断。
四笔钱通过一种简单的方式,帮助我们把家庭财务的漏洞堵上,把各笔不同时间、不同用途的钱分开,搭建了一个安全、稳定、可持续的财务结构。

图 3.2 四笔钱介绍
应该怎么来配置四笔钱呢?
四笔钱的分配比例没有标准模板。每个人都处在不同的人生阶段,收入不同,风险承受能力不一样,自然配置比例也不同。
对于大多数人来说,更好的做法是,按顺序配置。
先做好活钱管理,留好日常开支和生活备用金;
再做好保险保障,包括险种配齐、保额足够;
最后,以 5 年期限为划分标准,把钱分别放到稳健理财和长期投资里。

图 3.3 家庭资产在四笔钱体系下的流向示意
四笔钱的资产配置,就像图中的 4 个水池,是有序的,从上到下逐步填注,前一个水池注满了,水才开始流向下一个水池。先一层层托住安全和确定性,有所余力,再去满足保值和长期收益的目标。
我们很难预测未来能获得多少收益,但可以通过四笔钱,把可能发生的风险控制在自己可承受的范围内。这样在未来各种情况发生的时候,我们都能有所准备。拥有一份良好的心态,也更有可能获得长期投资的收益。
无论从资产负债、现金流还是四笔钱的角度来看,活钱都是最基础、也最容易被低估的一部分。
活钱管理的核心,是先为生活准备好一层安全垫。通常需要准备好两笔钱:日常开支和生活备用金。
日常开支用于覆盖当下的生活成本。在第二章中,我们已经盘清了每月、每年的大致支出规模,可以提前预留相应的流动资金,确保日常运转不受影响。
生活备用金则用于应对失业、意外等突发情况,避免现金流中断影响正常生活。一般建议预留 6~18 个月的家庭开支,也可以根据自己的实际情况进行调整。
在年终的活钱盘点中,可以结合当下的生活状态,检查这两笔钱是否已经留够,金额是否需要随着这一年的变化作出调整。
如果活钱准备得明显高于自身安全需求,也可以考虑将一部分资金逐步调整到其他三笔钱中,避免长期闲置。
考虑到活钱会随时用到,更适合放在流动性强、风险低的产品中,货币基金就是一个不错的选择。
如果在存备用金时还有更具体的问题,我们准备了一篇更详细的文章,希望对你有帮助:在有知有行存备用金,总共分几步
3.3.1 保障是否齐全
保险保障是四笔钱中为人生托底的钱,也是家庭资产负债表的底层保障。
借用投资术语,保险可以降低个人生活质量的波动率,为我们的人生「托底」。用一份小额的、确定的代价,去覆盖未来可能发生的、我们无力承受的开支。
如果说投资理财是进攻,那么保险就是防守。它让我们在未来可能遇到的风险面前,少一份狼狈、多一份从容。同时,只有做好保障,才能在风险发生时有钱支撑,避免「被动卖出」,不至于为应对意外动用本金,这样才能收获长期投资的成功。
对大多数家庭来说,真正需要保险去对冲的风险,集中在两类:
一是「重病」,会带来高额医疗费、长期康复和照护支出,甚至收入中断,给家庭带来财务压力;
二是「过早离世」,可能直接切断家庭的主要收入来源。

图 3.4 四大险种的风险应对
四大基础险种,正是分别覆盖这些不同的关键风险的。
有知有行的「保单管理」功能展示了四大基础险种的配置情况,可以对照来查缺补漏。如果预算允许,没配置的,可以考虑了解后补上。

图 3.5 有知有行保单管理功能示意
读到这里的新朋友,如果还不确认自己当下的保险配置得如何,这篇文章也许可以帮到你: 不同人生阶段,该配置什么保险?
3.3.2 四步完成保单年检
我们还看到,不少朋友买完保险,就放在一旁不再关注了。一份保险可能会陪伴我们几十年,甚至终身。刚投保时,或许对保障内容很了解,随着时间推移,许多保障细节会慢慢遗忘。而且,随人生阶段的变化,家庭责任、收入水平以及负债情况也在不断变化,保险需求会随之改变,保险配置也需要动态调整。
定期进行「保单检视」很有必要。在年末的财务盘点中,顺带做一次全面检视,是合适的时机。
第一步 保单整理与分类
保单检视的第一步,就是把散落各处的保单整理清楚。你可以通过「邮箱搜索」,搜索保单、保险等关键词,在附件里看到对应的详细数据。还可以使用金事通 App,来查询到家庭成员、公司为你投保的保单。
第二步 检查保障内容
接下来,我们查看已有保障是否齐全。可以从险种是否配齐、是否及时续保和保额是否足够几个维度来进行检查。
第三步 进一步调整
保险配置需要随家庭状况、财务状况以及人生阶段的变化不断调整,才能始终契合我们的实际需求。人生状态发生变化,比如结婚、生子、离异等,也可以根据当下情况,看看是否需要调整受益人的设置。随着年龄增长或人生阶段的推进,心态也会悄然变化,比如对更好医疗条件的需求,这些变化同样值得在保单中有所体现。
第四步 分享给家人
虽然谁都不希望真的用到保险,但如果有一天需要理赔,总需要有人清楚你买了哪些保险,并协助处理相关事宜。将保单信息分享给家人是非常有必要的。在有知有行的保单管理工具中,可以直接点击「分享保单给家人」,一键生成保单的 Excel 表格,方便分享给家人。工具还提供了「隐藏缴费信息」的选项,兼顾了隐私和实用性。
这是保障真正落地的一步,千万别忘了。
对于保单年检,我们还准备了一篇文章,可以详细查看,对照检视:买了不等于完事,一起给保单做个「年检」
盘完了四笔钱中活钱和保险,家庭资产中负责「安全」的部分已经完成。我们先回到全局视角,重新看看自己「四笔钱」的配置,是否仍然与当下的生活状态匹配。
一年之中市场环境、经济环境与个人生活可能已经发生了不小的变化,我们对风险、确定性和未来目标的感受,往往也悄然有了改变。活钱、保险和中长期投资的比例,需要顺应新的阶段来调整。
可以问自己几个问题:
面对不确定的外部环境,我们的流动资金是不是依然令人安心?
重新盘点中短期的生活目标,稳健类资产是不是足以应对这些确定的支出?
随着这一年家庭责任、生活节奏的变化,活钱和保险提供的安全边界,是否还依然足够?
这些问题,都是调整的起点。而调整的方向,是让我们自己感到清晰、安心,踏实,让资产安排与当下的生活状态对齐。
以有知有行伙伴,运营组的小张为例,给大家讲讲她盘点四笔钱的故事。
第一次全局回顾四笔钱后,小张发现自己最大的问题,是长期投资比例过高,而活钱和稳健类资产太低了。
其中,活钱金额低于内心安全线。一般来说,活钱预留 6 个月或以上的生活开销就足够了。小张的实际情况是,当需要一些大额支出时,就会挪用生活备用金,不太舒服。经过一段时间的摸索,她发现预留一年以上的生活开销是一个比较合理,让自己内心舒适的额度。
稳健理财的占比也不理想,不够满足中短期需求。小张今年成为了妈妈,会有一笔确定要花在宝宝成长过程中的钱,这里本该由稳健类资产来承接,但在过去很长一段时间,小张都把大部分的工资结余投在了长钱账户和海外长钱里。
回忆过去的心路历程,小张说:
「我发现自己太看重长期投资的预期收益了,总想多积累一些便宜的好资产,希望它们带给我更多的收益,所以每当市场跌了,就买一点;心情好了,再买一点:收到红包的时候,接着买一点... 就这样投着投着,长期投资占比就越来越高了。」
接下来一年里,小张按照水池的顺序,先活钱,再稳健,最后再进长期投资的方式,把自己的四笔钱慢慢往合理的比例调整,心里也越来越踏实了。
你也可以在有知有行的「家庭资产记账」中标记四笔钱,用更直观的方式来获得全局回顾的灵感。

图 3.6 在有知有行家庭资产记账标记四笔钱构成
四笔钱中的最后两笔,是稳健理财和长期投资,也是大家日常最关注的、传统意义上的投资。
和活钱、保险不同,这两笔钱负责家庭资产的保值和增值,通常会配置一些更高风险的资产,伴随更大的波动,也更容易牵动情绪。一年下来,市场涨跌起伏,我们的账户数字也随之变化,所以大家首先关注的,通常是收益表现。
但收益的背后,既有市场环境的影响,也有资产配置、交易行为和成本累积的共同作用。所以,在年终盘点时,投资回顾重要的不是给这一年下一个简单的结论,而是借助一些不同的视角来综合分析收益背后的原因,以及评估我们的投资组合,是否依然符合自己的预期目标。
3.5.1 用不同视角来检视投资
复盘投资时,先看收益很真实,但不能直接表明我们的投资做得好不好。
因为收益无法反映两个投资中的关键信息:资金量和时间。用 50 万赚到 100 万,和用 500 万赚到 100 万;用 1 年赚到 100 万,和用 10 年赚到 100 万,累计结果一样,但评价显然不同。
当我们把资金规模和投入时间都考虑进去,真正有指导意义的指标,其实是年化收益率。它可以把不同阶段、不同规模的投资,都放在同一个维度下比较。
不过,年化收益率也不能孤立来看,投资受市场因素影响也很大。有时候赚了钱,可能只是跟上了行情,未必跑赢了市场平均水平,也不一定能持续;亏了钱,也可能是在一个整体下行的周期里,承担了本来就该承担的波动。如果只看结果本身,判断很可能会有偏差。
那年化收益率该怎么看呢?我们可以结合这几个维度,一起检视。
第一是横向对比业绩基准。
要想真正评估我们的投资表现,还需要引入一些相对性的指标,业绩标准就是这样一把合适的尺子。稳健类资产更适合对照债券类指数,长期权益投资则应该对照代表市场平均水平的股票类指数。在市场下行阶段,相比基准少亏,本身也是一种超额收益的表现。
通过与基准对比,可以更清楚判断,哪些收益来自市场,哪些来自自身的配置与决策。

图 3.7 有知有行投资记账年度收益对比
第二是纵向对比长期表现。
单一年度的收益波动很大,容易受到周期、风格和偶然因素影响,也会导致短期内的年化收益率波动较大,越长期才能越真实准确。只有把时间拉长,经历相对完整的市场周期,收益才会逐渐回归资产本身的风险收益特征。评估投资表现时,应该尽量以长期的年化收益率作为判断依据。
纵向对比,也有助于我们同时观察风险。同样是长期年化 7%,有的投资是在波动较小、回撤可控的情况下取得的,有的则经历了较大的起伏。结果接近,但过程中承担的风险并不相同。在盘点时,可以结合回撤、波动和持有过程中的实际感受,判断哪一类投资更符合自己的风险承受能力。

图 3.8 有知有行投资记账收益曲线
最后,还需要结合资金进出结构分析。
账户数字的变化,并不只来自市场涨跌,也叠加了持续投入、阶段性加仓和资金取用的影响。在有知有行的「投资记账」中,需要资金进出记录完整,系统才可以通过 XIRR 计算出真实准确的年化收益率,用于盘点回顾。
同时,资金取用本身也是一种信号。如果一笔原本计划长期投资的资金,中途频繁有取出行为,可能说明这笔钱在现实中承担了超出预期的用途,也提示我们回到四笔钱的整体结构中,重新审视分配是否合理。

图 3.9 有知有行投资记账资产构成
结合了以上不同视角评估后,我们基本就能衡量自己的真实投资表现,并判断出,一笔投资是否符合自己的预期了。
3.5.2 一个投资收益分析框架: R = A + B - C
投资收益(R)主要由三个因素决定:A(超额收益),B(市场收益),和 C(投资成本)。这三个因素相互作用,最终决定了我们能获得多少投资回报。

图 3.10 投资收益分析框架:R = A + B - C
投资收益可以分为两种,一种是 Beta 收益,即市场平均收益;另一种是 Alpha 收益,即超额收益。
在股市投资,就像在河里游泳。最终的结果,不只取决于你的泳技(择时、择股的能力),也取决于这条河本身的水流速度(市场平均表现)。
顺流速度快,不必费力也可以游得很快。就像是在一个上涨的行情中,投资者可以轻松拿到好收益;反之,在下跌行情中,投资者也很难逆势赚钱。在名为「股市」的河里,Beta (市场平均收益)就是水流,而泳技带来的结果就是 Alpha 收益。
与业绩基准的对比,可以评估我们是否有争取 Alpha 收益的能力,长周期的检视可以帮我们看到市场的参与奖——Beta 收益有没有稳稳拿到。而对大多数普通投资人来说,真正可控、也最容易被忽视的,其实是 Cost,也就是投资成本。
买任何一只基金,都会产生费用。
看得见的有申购/认购费、赎回费;看不见的有管理费、托管费、销售服务费和基金运作过程中产生的交易成本。

图 3.11 购买基金包含的两类费用
看得见的费用大家已经比较熟悉,「看不见的费用」因为无需我们额外支付,直接从基金资产中扣除,所以投资者容易忽视,但对长期收益的影响却是真实存在的。
比如,下图展示的这只主动型股票基金,管理费是 1.20%/年,托管费是 0.20%/年,基金交易成本是 0.12%/年,其他费用是 0.01%/年,不收取销售服务费,如果持有该基金 1 万元,忽略涨跌的影响,每年将累计收取约 153 元「看不见的费用」。

图 3.12 有知有行某支基金详情页展示的费用详情
这提醒我们在投资时,花一些精力搞清楚成本,在投资收益差异不大时,尽量选择费用低的投资标的,避免投资收益被成本侵蚀。这一部分节省的费用,就可以变成确定可以到手的回报,这也是投资中不多的,我们自主可控的环节。
在有知有行的基金详情页面,清晰地展示了隐形费率这样的交易费用,可以帮你看清具体费用在同类基金产品中处于什么位置,是偏高还是偏低,这些数据都一度很容易被投资者忽略。在「基金 CT」中,还可以看到权益类和货币类基金的成本费用。
你还可以通过这篇文章,和有知有行的播客栏目《投资 ABC》详细了解这个框架:什么是R = A + B - C?
3.5.3 另一种 Cost:注意力
在看完投资收益的 A、B 和 C 之后,还有一个常常被忽视的「成本」 Cost:个人的注意力。
对普通投资者来说,注意力本身就是一种稀缺资源。市场全天候运转,信息密度极高,如果不加筛选,很容易被行情、消息和情绪牵着走。看盘、刷群、追热点,甚至反复阅读人人都能看到的访谈和年报,这些投入消耗了大量精力,却未必真正改善投资结果。
如果你对投资本身充满兴趣,研究企业和市场时能长期保持专注与好奇,并持续拓展自己的能力圈,那么投资可能正是你的热爱,也有机会成为优势。但如果注意力更多被短期波动和市场噪音占据,这样的投入,往往性价比并不高。
股票市场的长期结果,很大程度取决于心态与行为,而不是信息量和操作频率。真正能为投资者带来价值的,是能够明确目标、遵守纪律,和有意义的行动。
所以,在年度投资检视中,我们还非常建议你查看一下,是否有那么一两笔投资,躺在账户很久了,但一直在隐隐牵扯着关注。想一想如果手里有一笔新的资金,现在是否还会买这个产品。相比其他更笃定的资产,是不是为其付出了更多精力和情绪。
岁末年初,也可能是一个做下决定的契机。
完成了资产端的盘点,接下来我们继续看看,如何用好心理账户这个工具,来让钱更好地服务我们的生活。
在有知有行 App「家庭资产记账」中标记四笔钱,全局回顾比例是否合理;
盘点日常开支和生活备用金是否都已经留够,相关金额是否需要调整;
在有知有行的「保单管理」中,查看险种是否配齐,完成保单年检并分享给家人;
在「投资记账」中,用长期年化收益率来综合回顾投资表现;通过「基金 CT」来关注组合中具体基金的成本和费用;
最后,看看账户中是否有长期牵扯注意力的投资,是否需要调整。

有知有行心理账户列表
在四笔钱的配置下,我们已经能平衡好安全与增长,但面对复杂的未来生活,仍然存在一些模糊的地带。
比如同是长期投资中,子女教育和个人养老的期限不同,需要的资金也不同,如何兼顾?中短期目标里,3 年后的买车和 5 年后换房的钱都在稳健理财里,如何区分?这些不同的目标,按当下的进度,我们已经完成到了哪一步,还需要哪些努力?
在有知有行,我们相信,投资不只是数字的组合。
诺贝尔经济学奖得主理查德·塞勒(Richard Thaler)发现,人们在心中会为不同用途的钱建立独立的账户,以此来区分目标与感受。
心理账户可以帮我们把抽象的「更好的生活」,拆解成一个个具体、可被看见的目标。 孩子的教育、父母的照护、自己的养老、几年后的买车或一次重要的旅行……当这些人生目标被量化成时间、金额和路径,它们就不再只是遥远的愿望,而是可以一步步靠近的计划。
心理账户可以确保金钱为我们的目标服务,而不是让它主导我们的生活。
投资是为了更好的生活。
生活中我们对于未来,有不同的人生目标,量化之后就可以用心理账户来一一对应了。一个清晰的财富规划框架,是好投资的起点。
第一层是「人生目标」。
我们一生总有些事和家庭责任、幸福感相关,比如买房、买车、孩子上学、自己养老;再进一步,有人希望财务自由后生活有更多选择权,也有人想实现自己的梦想、影响更多人。这些都可以是人生目标。
第二层是「财务目标」。
每个人生目标,提炼和量化之后都能对应出一个财务上的计划——我们需要多少钱?什么时候要用?这个量化过程,其实是在看我们现在的家庭资产离目标还差多少,以及能用来投资的时间有多长。比如,一个不到 30 岁的年轻人,为养老准备的钱可以放 30 年,那就可以做更长期的规划。

图 4.1 人生目标量化为财务目标
有了具体的目标和时间,接下来是「现状盘点」。我们可以看看自己目前的财务现状怎么样,比如日常备用金、短期要用的钱、中长期投资的钱都怎么安排的,现金流是否健康,实现目标需要承担多大的波动,预期可以获得怎样的收益。
再往后,才回到了很多新朋友刚开始学投资时最常问的问题:「我该买什么?」
好的投资不是一味地追求收益,而是能真正服务于我们的人生。很多时候觉得具体的动作想不明白,可能是上面的某一层还没理清楚。
每个人生财务目标,在实际操作中,都可以放进一个「心理账户」来管理。比如「生活备用金」、「子女教育」、「养老金计划」、「财务自由」等等。不同的心理账户,对应着不同的用途、时间和风险承受能力。
通过心理账户,我们可以把自己的每一笔钱,都放在它更应该去的地方。这种清晰可见、流动向前的感觉,会带来很多确定感。
以下几类目标,都值得拥有专属的心理账户。
第一类,是需要长期规划的重大财务目标。比如孩子教育金、夫妻养老金、父母赡养等。
这些目标通常所需金额大,周期长。为它们设置心理账户,首先可以让遥远的目标变得清晰可见,其次我们也能为其找到更匹配的投资策略。
当我们知道「存多久,存多少,收益大概如何」时,眼前的路径就会更清晰,对未来的焦虑,自然就可以转化为当下的安心。
第二类,是中短期的大额支出。比如每半年要交的房租、未来一年要交的保费、计划已久的旅游支出等等。
为它们设置心理账户是为了保持生活的从容感,避免未来某个时刻,因为一笔大额支出而陷入捉襟见肘的窘境。
第三类,也值得尝试——一个完全服务我们内心感受的当下账户。它不需要追求宏大的目标,只为给当下的生活注入具体而真实的快乐,让钱流向那些给我们带来即时愉悦感的地方。
我们看到,有朋友专门建立了一个叫做「100 元的幸福」的账户,用于探索生活中那些不贵但可以给自己带来确定幸福感的消费;也有朋友通过心理账户来培养运动习惯——每锻炼一次就存下一笔钱,直到存够了金额再考虑在健身房办卡,通过这样的方式积累正反馈,让坚持变得更容易一些。
这些不同类型的心理账户,共同构成了生活的方方面面。
在有知有行,我们可以为明确的资金用途设定「心理账户」,对其中的数字变化进行追踪,显示完成度和与目标的距离。每次记录或同步,看到目标有向前一点点,感觉会很好。
年终盘点季,还没有开始用心理账户来连接投资和生活的朋友,非常推荐,动手试试看。

图 4.2 有知有行心理账户列表
长期的责任被关注和照看,短期的大额支出有着落,当下生活中容易被忽略的幸福也妥善安放,这些都加起来,就是我们能想象的,更好的生活了。
心理账户的盘点和检视,也是千人千面,因人而异的,并没有标准的答案。在不同的人生阶段,也需要动态调整,来兼顾当下的需求和未来的规划。
我们用一位在一线城市工作生活,已婚已育的同路人碧龙的故事,展开聊聊,如何对心理账户做检视和盘点。
最初碧龙只有一个目标:为了财务自由而存的长期投资。
随着时间推移,他开始意识到,财务自由是一个宏大和模糊的概念,把很多思考过度简化了。而生活备用、子女教育、夫妻养老以及父母养老等更具体的现实目标,是完成财务自由的前提,优先级也更高。如果一直把多个长期目标混在一起,到底该存多少钱,存多久,用什么样的资产配置来准备,都没办法直接回答。
通过拆解,碧龙把大目标细化成了多个更小、更具体的目标,每个目标更清晰,也更具备可执行性。拆出的财务目标不是平等重要的,有些目标需要优先满足,比如,生活备用金、夫妻养老金和女儿教育金这三个目标的优先级明显高于「财务自由」。如果资金不足,需要优先保障这些核心的实际需求。
每个目标还需要根据其实现时间的远近,选择不同的投资组合。短期目标如生活备用金,适合低风险的投资产品(货币基金、短债等);长期目标如女儿教育金的规划,是 15 年后会明确支出的需求,可以按照长期方案(长钱账户+海外长钱)来进行投资;而夫妻养老在 25 年后需要用到,可以用一部分已有投资和不断追加的个人养老金来共同完成。
为了避免资金互相挪用,碧龙为每个目标都创建了独立的心理账户。这不仅实现了目标的物理隔离,也让每个账户的资产配置更加清晰。通过这种方式,他可以清楚地看到每一笔钱的去向,对整体目标的规划也更可控了。

图 4.3 碧龙梳理后的心理账户排序
最后,是实际执行、调整对应的投资账户。操作过程中的真实感受,也提醒了碧龙,每个目标背后代表的责任和压力,这也会让他在后续的执行中更理性,更专注。
当接下来人生阶段、生活状况、家庭责任发生变化时,碧龙也会定期回顾目标的优先级,进一步调整。
在有知有行的「有行」模块,为你的重要人生目标建立对应的心理账户;
为心理账户设置目标金额、目标时间,并选择已有的家庭资产;
每年检视盘点,跟踪进度,当人生阶段、家庭责任变化时按需调整。
养老计划是我们每个人都需要的一个心理账户。
和财务自由不同,养老,是我们退休时刚需的财务目标。养老计划的投资时间通常也容易预估,大部分年轻朋友都有 20-30 年可以用来准备,这段时间也恰好是人力资产释放的黄金时期。
每一年,我们会确定性地离退休更近一步,也会确定性地多缴纳一年社保。所以养老计划,也需要定期回顾,跟随政策和个人生活变化来做动态调整。在年终盘点里,给到自己一些稳步向前的确定感。
我们直接以有知有行的「养老金计算器」为例,来讲讲如何盘点、梳理和调整养老计划。
有知有行养老金计算器可以查询已经积累的养老金,估算法定/提前/延迟退休方案,计算实现我们满意的养老方案需要多少储蓄,并生成可跟踪的养老计划。
1)盘点现有的养老储备
大多数已经工作的朋友都缴纳了基本养老保险,因此我们在养老这件事上并不是毫无准备的。
接下来,我们可以先梳理现状,计算目前已有的养老储备,再根据具体情况,估算未来的需求。有知有行的养老金计算器,正好分为了「过去积累」「未来预估」「退休生活」三部分。

图 4.3 有知有行养老金计算器退休生活估算
养老金计算器能帮我们查询工作以来缴纳的基本养老保险累计金额,还可以进一步调节参数,估算退休时每月拿到的养老金,并折算成当前的购买力。
2)调整退休方案,创建养老计划
我们还可以自行调整参数——包括具体的退休年龄、从城镇职工转为灵活就业的年龄、以及缴纳社保的累计月份等,得到「法定年龄退休/提前退休/延迟退休」 3 份养老方案。

图 4.4 有知有行养老金计算器退休方案对比
完成已有养老储备数据更新和退休方案确认后,养老金计算器的首页会展示「我的退休生活」,罗列出我们已有的基本养老、个人养老金、已准备养老储蓄和未来养老金计划四个部分,非常清晰。

图 4.5 有知有行养老金计算器养老计划设置
如果希望再额外做一些养老投资,给未来的自己储备一部分钱,还可以继续点击页面下方按钮添加「未来养老金计划」,进一步计算得到我们满意的养老储蓄方案,并生成可跟踪的养老金计划,从现在就开始行动。
有知有行创始人孟岩分享的养老金实证,就是在这里生成的计划。他得到了一份长期预期收益率大约为 8%,波动在自己可承担的范畴之内,长钱账户和海外长钱占比是 70:30 的配置方案。
这是一份兼顾了长期配置、分散配置和全球配置的投入计划,是孟岩为了自己满意的养老生活设置的心理账户,从 2023 年开始,每月都固定投入,并发布实证。

图 4.6 孟岩的养老金计划
还可以了解的是,长钱账户和海外长钱都支持随时投入,并不需要额外择时。放在养老的几十年维度来看,每月定投对于普通工薪族可能是比较适合的方式。心理账户对应的是我们人生的投资目标,更接近目标本身,比短期的收益波动更重要。
3)定期更新与动态调整
2025 年底,全国各省市统计部门已经完成了 2024 年的社平工资数据的公布,其中,全口径城镇单位就业人员平均工资将会影响 2025 年各省市的社保缴费基数,进而影响我们退休后的养老金领取金额。这是有知有行「养老金计算器」的基础数据之一,值得关注。我们也留意到,已更新的大部分省市 2024 年社平工资涨幅,大概在 1-2% 之间。
已经在使用养老金计算器的朋友,也非常建议每年都更新一次。
最新的社平工资变化,根据我们最新工资和最新的社平工资计算的缴费指数也会发生变化。把累计缴纳金额更新到最近,也会让估算更加准确一些,从而更好地匹配我们的养老目标进度。每年更新后的数字,大概率会是一次新的惊喜。
即使不到年底,当我们生活发生变化,比如工资有调整、参保城市有更换的时候,都可以打开「养老金计算器」重新算一算,让自己的养老目标能够随着新的信息和变化适时调整。
有知有行会持续关注相关政策变化,及时更新相关参数,陪你一起做好养老准备。
在有知有行的「有行」模块,进入「养老金计算器」,按提示计算养老储蓄,生成可跟踪的养老计划;
为养老计划选择合适的投资方案,按纪律投入;
养老是长期规划,建议每年更新相关数据,持续关注养老金目标的进度。
完成了年终盘点,我们重新看见了自己的财务,也重新看见了自己。
资产负债的全貌、现金流的节奏、税务的规划、保险的托底、投资的安排、人生目标的应对、养老的远景,这些财务数字,通过有知有行 App 上更直观的图表被看见后,形成了一张踏实的网,托住了我们的生活。
合理的家庭资产配置、稳定的现金流能带来确定性;每一笔具体的收入,每一笔负债的减少这些一点一滴的积累也会带来安全感。未来无人知晓,但我们可以更关注生活的基本面:这个月的储蓄率是否满意,一场美好旅行的花销控制得不错,生活备用金准备很充分,该做的投入都遵守了纪律,必要的保险保额都已经配够,等等。
这是我们可以把控的行动。在充满不确定性的今天,我们始终可以选择自己面对当下生活的态度。用具体的努力,开源节流,稳定积累,来获得内心的安全感和平静。
如果你是新朋友,可以先从最简单的一步开始:把家庭资产记录下来,完整盘点一次。只要开始,很多变化就会自然发生。
愿新年的阳光打在你的脸上。
愿你拥有稳步向前的新一年。
我们非常重视你的数据安全与隐私保护。
我们通过加密传输、多重安全机制的存储服务等方式,保障数据在传输和存储过程中的完整性、保密性。结合数据隔离、脱敏与去标识化等措施,即使在极端情况下发生数据泄露,也无法识别到具体个人,最大限度降低风险。
流程管理上,我们对用户数据设置了严格的访问控制与内部管理规范,遵循「最小必要原则」。除法律法规或监管要求外,未经你的明确授权,任何人都无法查看你的数据;即便在获得授权的情况下,也仅限个别具备权限的人员,在必要范围内访问,所有访问行为都会被记录与监控。
我们承诺不会向其他任何第三方披露用户数据。
只有当你通过「知行对话」主动咨询记账、财务工具等数据相关的问题时,我们才会征求你的授权。授权需通过明确的文本确认,且仅在授权期限和指定问题范围内有效,未按流程确认的,均视为未授权。
我们非常明确泄露用户数据带来的一切法律责任,也深知失去用户信任的严重后果。我们致力于不断提升数据安全标准,确保我们的服务始终值得你信赖。
本文所载内容仅供参考,不构成任何投资建议。市场有风险,投资需谨慎,投资者应独立作出判断。详见《免责声明》。如转载引用,请遵守《转载声明》。
作为一个 P 人,认真梳理了一遍
在其他基金公司送跨年礼的这几天里看到这份手册,感受到了沉甸甸的用心,这是我喜欢有知有行的原因吧
用了一晚上的时间,全部看完了,感谢有知有行做的这么详细的梳理,有点怪自己怎么没早一点知道有这么好的团队。 也许是感受到了最近的银行存款利率的不断下调,才开始关心起了自己的资金,才开始想要了解金融和金钱,因为我之前一直很关注读库,所以当孟岩老师出了《投资第一课》时,其实我是知道的,但当时没有关注金钱,也就没太当回事,后来在我开始关注金钱的时候,这本书在微信读书上上架了,比较偶然和幸运,我读到了,然后顺藤摸瓜找到了有知有行,也开始了金钱这方面的学习,虽然比较晚,但也感到很幸运吧,虽说种一棵树最好的时间是在十年前,但其次是现在。 希望有知有行越来越好,能陪伴我后面的整个人生。
无意中发现我2025年2月在有知有行写过财务目标🎯诶,对账发现更多惊喜💌 💌惊喜之一:有一种「原来不知不觉我完成了这么多」的感觉[拳头] 因为我每周都记录,中间也会根据实际情况调整目标🎯,所以反而对于一年的进展没有感觉了 —— 类似于身边人不觉得你胖了但一年没见的前同事会惊呼「啊,你胖啦!」😂 1- 【财务自由·金鹅账户🦢】(2025年目标 106 万),年初 97.1 万,计划每月投入5000 元。 —— 年底 115.5 万,目标金额实现✅; 全年投入2.66万,投入金额未实现❌,还有3.34万应投未投。 这个长期投资账户就是我中途改高了目标金额🎯的,最后在减少投入的情况下依然实现了~ 年化(时间加权)收益率 10%,年化(资金加权)收益率 8.5%,和同期沪深300全收益6.5%、主动偏股7.3%的年化收益率比较,取得了一定的超额收益,美滋滋吖[爱心][旺柴][笑脸]~ 2- 【呼神护卫·魔法守护🪄 - 紧急备用金账户】(2025年目标 8 万),年初 6 万,计划每月投入2000元。 —— 年底 8 万,目标金额实现✅; 全年投入 2.4 万,投入金额实现✅。 3- 【隐形斗篷·魔法守护🫥 - 生活备用金账户】(2025年目标 8 万):年初 4.4万,计划每月投入3000元。 —— 年底 7.7 万,目标金额未实现❌; 全年投入4.26 万,投入金额实现✅(多投了。 ❤️惊喜之二:我的【禅修·旅行·生命的火花✈️-梦想基金账户】用光啦~😄 去年带妈妈周游世界的目的地是澳大利亚🐨新西兰🦙,有点贵,在刷爆信用卡之余还贴上了我的可爱梦想基金账户,要知道我本来信心满满给这个账户起了个昵称:「azure有头小毛驴🫏她从来也不骑」……也算是一种目标实现✅ 超爱《财富的五种类型》里的❤️时间、👧🏻社交、🧘♀️精神、☀️健康、💰金钱的五个维度,都值得用心盘点~和倾注精力~
全部读完,很系统化完整化,太全面了。 盘点了自己的家庭资产,虽然做不到100%契合,不过也系统完整的做了一遍家庭资产体检,分析后,心里从从容容,游刃有余了。
记录盘点感想,来领徽章了~ 还是很有感触的,一年是个不长不短的时间,变化似乎不大,但人生阶段、生活状态跟之前确实不同了。年终好好盘一盘钱,重新审视金钱如何服务于生活目标,会很有收获。 资产负债方面,最大的变化是提前还了一部分房贷,今年的整体投资收益还不错,一增一减,净资产有个明显的涨幅。这部分实感不算多,但整体满意。 现金流这边,因为上一条,每月可以少还小几千少,这个带来的爽是超预期的。现金流真的跟幸福感挂钩,所以年底跟家人一起去南方过冬,基本上没有额外增加开支。其他消费基本如常,中年人,收入支出都还比较稳定。 四笔钱上,因为自己组织相关活动,备用金结结实实攒了不少,比例变化不大(因为投资也涨了),但活钱的绝对值提升也挺安心。投资上更满意的,还不是业绩,而是依然没怎么占据个人精力带宽。 心理账户,因为自选基金交易上线,组建了好几个服务具体生活的账户,比如之前聊过的给爸妈付水电物业的一个定期分红账户。今年来看,所有账户的进度都是正向的,也很踏实。 总结一下,盘完惊喜不算太多,但该有的确定感都还在,确实算得上稳步向前的一年了。
网页版更好看
看到最后一段隐私说明,泪目了。太用心了,比我自己还要重视我的数据隐私。 愿新年的阳光打在我们的脸上。 愿我们拥有稳步向前的一年。
非常系统、全面、专业的年终盘点,与其说是全年资产的复盘,不如说是对如何过好一生的梳理和建议!👍
整体来说,已经是最好用的资产记账,现金流预算和实际管理,理财目标规划,联合起来的最好用的APP。 希望越做越好,三者的联动可以更流畅些。