知行黑板报
今天是七夕节,不知道大家还会不会按时在周二晚上打开「知行黑板报」。
趁着节日的气氛,我们也打算换一换开头的语气。所谓缘分,或许就是在对的时间,遇见对的人。感谢大家对我们的信任,我们会继续努力。有没有觉得有一丝丝尬,我们尽力了。
接下来是本期要点:
「活钱管理」:是什么造成了货币基金的收益差异?
「稳健理财」:选择打新基金还是自己打新股?
「长期投资」:创业板注册制落地对我们有什么影响?
「保险保障」:保险的条款很多,很复杂,对于普通人来说需要系统地去学习吗?
文末惯例附上前几期「知行黑板报」的链接,供大家随时回顾。


本期货币基金前三名大家应该很眼熟。其中,长城收益宝A、博时合惠B 都是和上期重合的,已经连续六期入选了;另一只国投瑞银钱多宝A,近期收益稍显落后,被第一期入选过的鹏华安盈宝替代。但如果目前持有国投瑞银钱多宝A,也没必要卖出,它的收益并不差,仍旧排在同类前 10% 。
已经是第六期了,怎么又是这几只货币基金?不止大家,我们也有点审美疲劳了。不过大家有没有想过:都是货币基金,凭什么它们突出?
我们将在未来几期黑板报,慢慢给大家介绍:到底是什么造成了货币基金收益的差异。
今天,说说第一个因素:费率的高低。
等等,货币基金不是不收费用吗?
回答这个问题,要先明确一下基金费用。基金费用可以分为显性费用和隐性费用。大家常说的手续费,包括(认)申购费、赎回费都是显性费用,买卖操作都要收取的。所有货币基金显性费用都为 0。
但基金还有隐性费用,大家感受不到,但实际上也会收取,包括管理费、托管费、销售服务费等。隐性费用是从基金财产中扣除。我们看到的货币基金的万份收益、七日年化收益率都是扣除了这些费用后的。因为货币基金之间收益差距不大,费用的差距就会对收益造成比较大的影响。隐性费率低的货币基金,天然就要比别人在收益上有优势。
我们做了一个简单的统计。目前市场六百多只(不同份额单独计数,截止 8 月 24 日)的货币基金里,收益排在前 10% 的货币基金三种费率之和的均值为 0.30%,明显小于全部货币基金均值 0.47%。

上周债市继续横盘调整,从 4 月底调整以来,一直没有什么起色。图中橘色阴影面积能看出,中债综合财富指数近期一直都萎靡不振,今年以来仅仅上涨 1.91%。
债市不给力,「我要稳稳的幸福」为代表的「固收+」产品,就把今年要完成预期收益目标的希望寄托在打新基金身上。我们在「知行黑板报」第四期中介绍了「我要稳稳的幸福」的具体持仓情况,之前没看过的可以去翻一下。
什么是打新基金呢?是指将打新股作为主要策略的基金。事实上,打新基金不是一个清晰的类别。大家很难通过基金名称、基金类型发现哪只基金属于打新基金。
打新基金的主要客户是机构。例如「我要稳稳的幸福」持有的中银基金公司的产品,机构占比高达 99%。机构为什么借道公募基金去打新呢?其中很重要的原因是公募基金作为 A 类投资者,打新中签率会高一些。
另外,打新基金本身会严格控制自己的规模。因为规模大了,会摊薄打新的收益。所以我们很少能看到渠道大力宣传打新基金,打新基金本身也会限制申购规模,作为个人投资者的大家对这类产品不熟悉是很正常的。
今年打新基金业绩表现不错。「我要稳稳的幸福」中配置的打新基金采用的是「底仓 + 债券 + 打新」的策略,目的还是获得稳健的收益。
打新股需要有最低底仓的要求,今年股市整体上涨,底仓贡献了正收益。新股发行节奏加快,打新的效果也不错。例如中银的打新基金今年整体上涨 10% 左右。之后随着创业板注册制改革等,打新基金的性价比会高于债券基金。这也是为什么「我要稳稳的幸福」卖掉部分债券基金加仓打新基金的原因。
好啦,在简单了解完打新基金之后,问大家一个问题:大家如果打新股的话,会选择打新基金么?还是偏好自己打新,碰运气、寻刺激呢?想法区等大家。

上周股市冲高回落,本周周一出现普涨行情,今天就开始有所分化。宽基指数中,从上周到今天收盘,中小板指上涨 1.62%,表现最好。上证指数、中证 500 分别上涨 0.40%、0.44%,排名靠后。行业方面食品饮料仍然强势,上涨 6.76%。而前期表现强势的国防军工出现回调,下跌 6.97%。
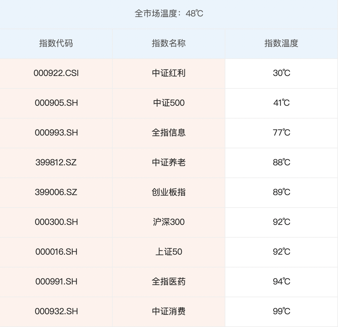
最新股市温度跟上期相比,降到 48℃。我们给出的 A 股仓位是 30%~40%。具体指数方面,中证红利、中证 500 的温度分别是 30℃和 41℃,估值有所降低,可以平均配置。由于债券还没有发出买入信号,所以除股票外的其他仓位仍暂时放在货币基金中。


需要再次提醒大家,上面的参考仓位是针对当下要投入的新资金的。例如现在刚好有一笔钱需要投入,可以按照最新的参考仓位买入指数基金,其他放在货币基金里,不用特意去做定投。
有用户会关心:「我已经按照你之前的建议买入了,现在需要怎么操作呢?」
如果最新一期参考仓位比你的仓位高,你可以自行补足;如果最新一期参考仓位比你的仓位低,你也不需要卖出。日后需要卖出时,可以参考我们的信号。
也就是说,我们会兼顾新入资金和之前投入的资金,尽可能地给大家清晰的操作说明。
本周最受关注的事情是周一创业板注册制的正式落地。除了发行方面,创业板交易机制发生了很大的改变,例如调整涨跌幅限制:新股上市头五日不设涨跌幅限制,之后涨跌幅限制比例为 20%;创业板存量股票涨跌幅限制 8 月 24 日起调整为 20%。
所以我们在今年再一次见证了历史。周一 18 只创业板新股平均涨幅为 212.4%,其中,「N康泰」大涨 1061%,盘中最高涨幅 29 倍。以最高涨幅来看,中一签获利将近 15 万。估计中签「N康泰」是今年很多人最想要的七夕节礼物了。
对于创业板相关基金有什么影响呢?深交所作出说明,相关基金涨跌幅限制跟股票一样,从 8 月 24 日起调整为 20%。虽然指数出现大级别涨跌的概率较低,但毕竟放宽了限制,市场的波动会加大。有些基金公司已经提高了创业板基金的风险等级。大家应该有所关注,做到不懂不做。
上期有用户留言:「保险的条款很多,很复杂,对于普通人来说需要系统地去学习吗?」
身边很多人都有这个困扰,今天来聊一聊。
这个问题可以拆解为两部分:
保险的条款很多,很复杂;
保险条款对于普通人来说需要系统地学习吗?
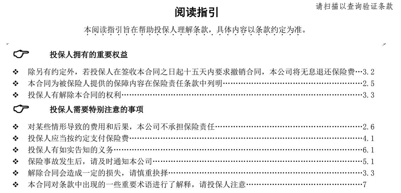
先说第一部分,保险合同确实厚厚一本,但并不需要我们逐条理解吃透,关键是搞清楚哪些需要重点关注,哪些粗略了解就可以。其实,在保险合同的阅读指引中,已经标明哪些需要重点阅读。
以某医疗险举例,保险公司列出了「投保人拥有的重要权益」和「投保人需要特别注意的事项」这两部分,相当于给我们划了重点。照着这个顺序去看,我们就能知道保险公司保障什么,不保障什么,投保和理赔需要我们做什么。其他内容,我们大概了解就好。

另外,保险合同的结构类似,可以从感兴趣的险种开始,看懂了一个产品,其他产品也就不难理解了。
再说第二部分,保险条款对于普通人来说需要系统地学习吗?保险作为需要我们长期持有的产品,在投保前系统性地学习一些基础知识还是很有必要的。不过,保险知识与保险条款并不能划等号,在学习的过程中,更重要的是审视自身的需求,了解保险如何满足自己的需求,如何解决实际碰到的问题。保险条款只是这其中的一部分,如果时间、精力有限,还是建议抓大放小,不用在条款上过于纠结。
第五期:固收+ 能替代长期投资的现金吗?
第四期:如何按照股市温度操作?
第三期:关注费率,注重性价比
第二期:牛市走了吗?
第一期:有知亦有行,学知识也聊产品
活钱管理:打理零花钱,应对日常开支。一般建议保留 3~6 个月的工资。对于活钱,我们的投资原则是安全性高、随用随取、收益高于银行存款、少操心。
稳健理财:追求稳健增值,控制回撤。适合中短期(3 年以内)就要用到的钱,或者本身因为年龄、风险承受能力等偏好稳健产品的人。
长期投资:目标是通过长期投资, 获取经济增长的红利。主要投向股票市场,股票市场周期长、波动大,我们通过持有好的资产,控制买入成本,长期坚持,期望获得比其他三笔更高的收益。
保险保障:如果我们一生顺遂,有前三笔钱就足够了。但生活中总是存在着意料之外的风险,打断我们原本设定好的计划。因此,拿出来一部分资金配置保险,为家庭财务铺好安全垫,是很有必要的。
四笔钱如何划分,需要结合个人的财务状况、投资目标、年龄阶段、风险承受能力等去划分。没有标准答案,适合自己的才是最好的。
本文章所载信息仅供参考,不构成任何投资建议。如转载使用,请参考《文章转载声明》
关于货币基金的选择与投资平台的关系: 我在天天基金中卖出基金/向基金账户内转账时,通常会选择“活钱宝”里收益高且稳定的南方天天利,是因为用“活钱宝”系列在天天基金平台有“垫资”一说。而长城收益宝的确认买入卖出应该是从T+1开始计算的,也就是要提前卖出到“活钱宝”再买入基金,或是使用平台的基金转换功能(100%转换需要冻结一部分“活钱宝”份额)。 想起且慢“货币三佳”策略与广发钱袋子的特殊“互动”,收益相差不大的话,咱们应该还是选择各平台上最方便的来吧。
长期投资的那部分钱,原定是50万按照策略比例购买了相应的股票,中期额外的奖金比如10万需要投入到新的投资,那么比例是按照文中推荐的比例单独计算吗? 还有就是比如10万元,指数比例36%,其他64%,那么是按照36000购买中证500和红利指数吗?后期如果为了保证比例频繁调仓的费用会不会不划算?
请问可以增加一个“听书”功能吗?谢谢。
期待早点推出交易功能,这样我就可以放心的把钱交给“有知有行”然后安心的“花前月下”了。
一点疑问: 之前看过一些估值购买指数基金的思路,在几个平台(且慢、蛋卷、部分公众号)上来看,中证500的PE及百分位挺高的,为什么我们平台温度不是很高呢。按照PE高估的思路,现在应该不是入手的好时候了吧。 咱们平台的温度计,我理解类似于其他平台的估值红绿灯之类的,看其他平台都相差不大,都没怎么推荐中证500。 故有此疑问🤔️
我看到我要稳稳的幸福还持仓有货币基金,如果是中长期投资 持仓货币基金是不是在资金利用方面不是很恰当?毕竟货币基金基本上就算现金了。而且本身货币基金都有活钱管理的配置的。
今年七夕节没有礼物,能够带给我慰藉的,只有知行黑板报了,还好有你。:.゚٩(๑˘ω˘๑)۶:.。
被…被表白了… 脸红.jpg
相信这首诗大家写情书时都用过,来怀旧一下 《鹊桥仙》 宋·秦观 纤云弄巧,飞星传恨,银汉迢迢暗渡。 金风玉露一相逢,便胜却人间无数。 柔情似水,佳期如梦,忍顾鹊桥归路! 两情若是长久时,又岂在朝朝暮暮! 没写过情书的同学,请你出去。
大仓位就在打新基金,配置底仓股票打新股票,两手抓,不无聊